2024上海对外经贸大学春季高考招生简章整理
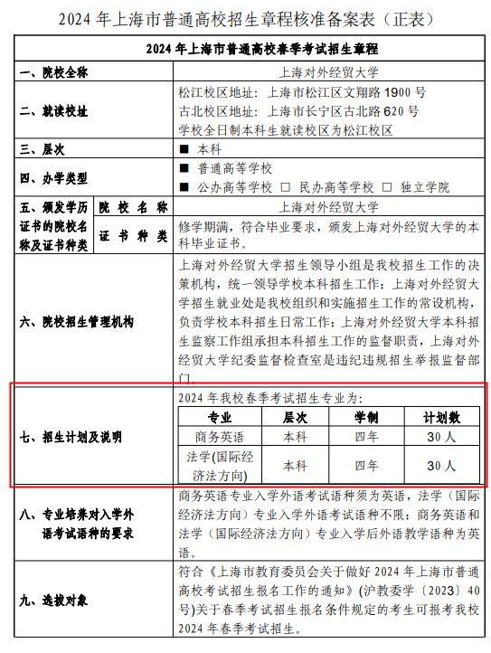
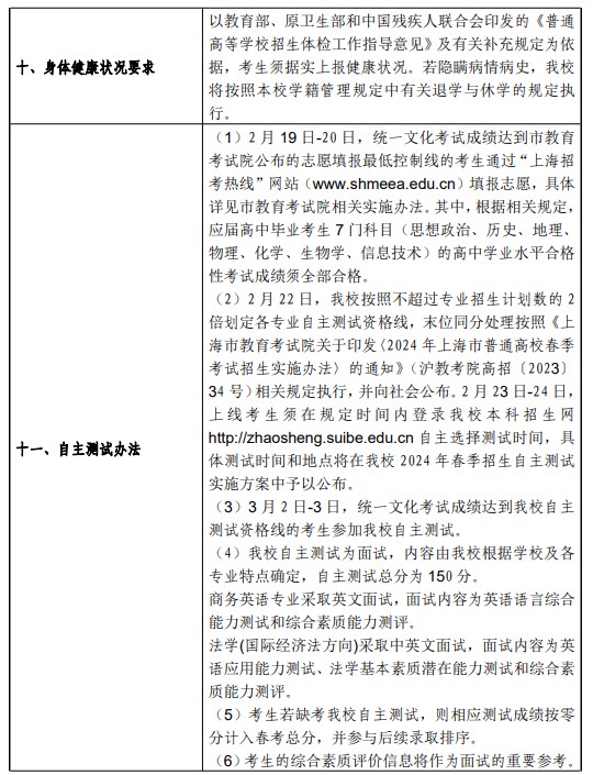
2024上海对外经贸大学春季高考招生简章如下:商务英语专业入学外语考试语种须为英语,法学(国际经济法方向)专业入学外语考试语种不限;商务英语和法学(国际经济法方向)专业入学后外语教学语种为英语。




上海对外经贸大学2023春季高考分数线是多少
01 上海对外经贸大学春季高考预录取分数线
商务英语:474.9分(末位考生自主测试总分为130.9分)
法学(国际经济法方向):467.7分
02 上海对外经贸大学春季高考候补录取分数线
商务英语:465.6分
法学(国际经济法方向):457.7分
上海对外经贸大学重点专业
以下为上海对外经贸大学全国排名前25的专业
| 专业名称 | 全国排名 | 等级 | 开设专业院校数 |
|---|---|---|---|
| 资产评估 | 1 | A+ | 25 |
| 国际经济与贸易 | 2 | A+ | 449 |
| 国际商务 | 4 | A+ | 55 |
| 应用统计学 | 4 | A+ | 91 |
| 物流管理 | 6 | A+ | 230 |
| 英语 | 7 | A+ | 772 |
| 工商管理 | 13 | A+ | 423 |
| 会展经济与管理 | 7 | A | 53 |
| 审计学 | 8 | A | 66 |
| 法语 | 9 | A | 72 |
| 保险学 | 18 | A | 54 |
| 金融学 | 20 | A | 215 |
| 日语 | 22 | A | 324 |
上海对外经贸大学专业设置情况
| 院别 | 专业(方向)名称 | 标准学制 | 学科门类 |
|---|---|---|---|
| 上海对外经贸大学国际经贸学院 | 国际经济与贸易 | 四年 | 经济学 |
| 经济学(国际投资方向) | 四年 | 经济学 | |
| 国际商务(中澳合作) | 四年 | 管理学 | |
| 物流管理(中澳合作) | 四年 | 管理学 | |
| 电子商务 | 四年 | 管理学 | |
| 上海对外经贸大学国际商务外语学院 | 商务英语 | 四年 | 文学 |
| 英语(国际商务英语方向,中英合作) | 四年 | 文学 | |
| 英语 | 四年 | 文学 | |
| 新闻学(经济新闻报道方向) | 四年 | 文学 | |
| 日语(商务日语方向) | 四年 | 文学 | |
| 法语(商务法语方向) | 四年 | 文学 | |
| 汉语国际教育(商务汉语方向) | 四年 | 文学 | |
| 上海对外经贸大学金融管理学院 | 金融学(中加合作) | 四年 | 经济学 |
| 金融学(国际银行业务方向) | 四年 | 经济学 | |
| 金融工程 | 四年 | 经济学 | |
| 保险学 | 四年 | 经济学 | |
| 财务管理(中加合作) | 四年 | 管理学 | |
| 财务管理(国际资产经营方向) | 四年 | 管理学 | |
| 资产评估 | 四年 | 管理学 | |
| 上海对外经贸大学法学院 | 法学(国际经济法方向) | 四年 | 法学 |
| 法学(商法方向) | 四年 | 法学 | |
| 行政管理 | 四年 | 管理学 | |
| 国际政治 | 四年 | 法学 | |
| 上海对外经贸大学工商管理学院 | 工商管理(国际企业管理方向) | 四年 | 管理学 |
| 人力资源管理(国际人力资源管理方向) | 四年 | 管理学 | |
| 文化产业管理 | 四年 | 管理学 | |
| 市场营销(国际营销方向) | 四年 | 管理学 | |
| 上海对外经贸大学会计学院 | 会计学(国际会计方向) | 四年 | 管理学 |
| 审计学(注册会计师方向) | 四年 | 管理学 | |
| 上海对外经贸大学会展旅游学院 | 旅游管理 | 四年 | 管理学 |
| 会展经济与管理(中德合作) | 四年 | 管理学 | |
| 上海对外经贸大学商务信息学院 | 应用统计学(商务统计方向) | 四年 | 理学 |
| 经济统计学 | 四年 | 经济学 | |
| 信息管理与信息系统 | 四年 | 管理学 |
上海对外经贸大学简介
上海对外经贸大学于1960年创建,是一所以经济学、管理学、文学、法学为主干学科,具有鲜明特色的涉外商科类重点大学。
学校在多边贸易体制研究领域具有一定国际影响力,是世界贸易组织首批12所教席院校之一(中国唯一),是世界知识产权组织仲裁员单位,是国际贸易与可持续发展中心中国合作伙伴,是联合国亚洲及太平洋经济社会委员会贸易研究与培训网络重要分支,同时也是联合国贸易和发展会议虚拟学院核心成员。
2024上海对外经贸大学春季高考招生简章具体情况相关文章:
《2024上海对外经贸大学春季高考招生简章具体情况》
2024上海对外经贸大学春季高考招生简章整理2024上海对外经贸大学春季高考招生简章如下:商务英语专业入学外语考试语种须为英语,法学(国际经济法方向)专业入学外语考试语种不限
推荐度:
点击下载文档文档为doc格式






