2024上海师范大学春季高考招生简章整理
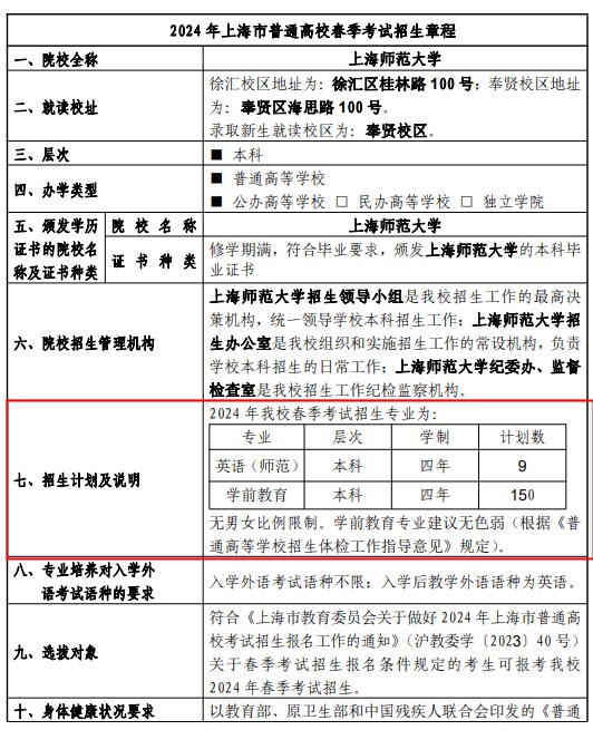
2024上海师范大学春季高考招生简章如下:英语(师范)专业招生计划人数是9人,学前教育专业招生计划人数是150人。




上海师范大学2023春季高考分数线是多少
01 上海师范大学春季高考预录取分数线
英语(师范):490.7分
学前教育:461分(其中自主测试成绩≥130分)
英语(师范):490.7分
02 上海师范大学春季高考候补录取分数线
英语(师范):471.7分
学前教育:455分(其中自主测试成绩≥120分)
英语(师范):471.7分
上海师范大学简介
上海师范大学是上海市重点建设高校,是一所以文科见长并具教师教育特色的文、理、工、艺等学科协调发展的综合性大学。
学校创建于1954年,1956年成为本科院校,1981年被国务院学位委员会确定为首批硕士学位授予单位,1986年被批准为博士学位授予单位,2017年入选教育部卓越教师培养计划实施院校。2019年成为上海市高水平地方高校(学科)建设试点单位。2021年整体进入上海市高水平地方高校建设行列。
上海师范大学B类学科名单
| 序号 | 一级学科名称 | 评估结果 |
|---|---|---|
| 1 | 中国语言文学 | B+ |
| 2 | 教育学 | B+ |
| 3 | 中国史 | B |
| 4 | 世界史 | B |
| 5 | 美术学 | B |
| 6 | 心理学 | B |
| 7 | 数学 | B |
| 8 | 马克思主义理论 | B |
| 9 | 哲学 | B- |
| 10 | 音乐与舞蹈学 | B- |
| 11 | 环境科学与工程 | B- |
| 12 | 戏剧与影视学 | B- |
| 13 | 化学 | B- |
上海师范大学C类学科名单
| 序号 | 一级学科名称 | 评估结果 |
|---|---|---|
| 1 | 物理学 | C+ |
| 2 | 政治学 | C+ |
| 3 | 生物学 | C+ |
| 4 | 外国语言文学 | C+ |
| 5 | 计算机科学与技术 | C |
| 6 | 应用经济学 | C |
| 7 | 新闻传播学 | C- |
| 8 | 法学 | C- |
| 9 | 化学工程与技术 | C- |
| 10 | 地理学 | C- |
| 11 | 体育学 | C- |
上海师范大学国家级一流本科专业
| 序号 | 专业名称 |
|---|---|
| 1 | 经济学 |
| 2 | 金融学 |
| 3 | 思想政治教育 |
| 4 | 教育学 |
| 5 | 学前教育 |
| 6 | 小学教育 |
| 7 | 体育教育 |
| 8 | 汉语言文学 |
| 9 | 汉语国际教育 |
| 10 | 古典文献学 |
| 11 | 英语 |
| 12 | 广告学 |
| 13 | 历史学 |
| 14 | 数学与应用数学 |
| 15 | 物理学 |
| 16 | 地理科学 |
| 17 | 生物科学 |
| 18 | 应用心理学 |
| 19 | 计算机科学与技术 |
| 20 | 旅游管理 |
| 21 | 音乐学 |
| 22 | 舞蹈学 |
| 23 | 戏剧影视文学 |
| 24 | 广播电视编导 |
| 25 | 美术学 |
| 26 | 绘画 |
2024上海师范大学春季高考招生简章公布(安排)相关文章:
《2024上海师范大学春季高考招生简章公布(安排)》
2024上海师范大学春季高考招生简章整理2024上海师范大学春季高考招生简章如下:英语(师范)专业招生计划人数是9人,学前教育专业招生计划人数是150人。上海师范大学2023春季高考
推荐度:
点击下载文档文档为doc格式






