教育部为了让这9省提前适应新高考模式,将组织9省高三跨省联考,届时会有省排名公布,具体省份包括:安徽,江西,广西,甘肃,贵州,吉林,黑龙江,河南,新疆。下面小编为大家带来2024年新疆高三九省联考语文试题与答案解析,希望对您有所帮助!
2024年新疆高三九省联考语文试题与答案解析















新高考20249省考考试时间安排
新疆只会参加三大主科的考试,其余科目不会安排测试,此外只有河南是老高考模式,具体各省份考试时间如下:
2024新高考9省联考中黑龙江、吉林、安徽、江西、甘肃、广西、贵州考试时间如下:
| 日期 | 上午 | 下午 |
| 1月19日 | 语文9:00-11:30 | 数学15:00-17:00 |
| 1月20日 | 物理/历史9:00-10:15 | 外语15:00-17:00 |
| 1月21日 | 化学8:30-9:45 | 思想政治14:30-15:45 |
| 1月21日 | 地理11:00-12:15 | 生物学17:00-18:15 |
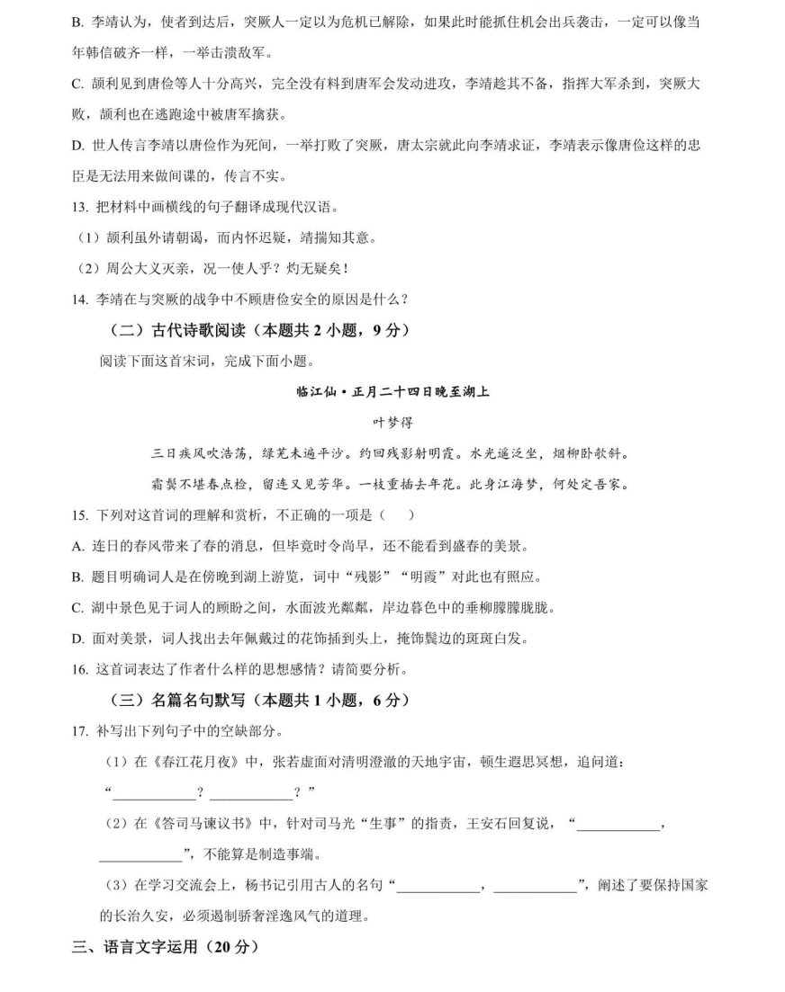
2024新高考河南9省联考考试时间如下:
| 日期 | 上午 | 下午 |
| 1月19日 | 语文9:00-11:30 | 数学15:00-17:00 |
| 1月20日 | 理综/文综9:00-11:30 | 外语15:00-17:00 |
考完之后除去给老师评分的时间,预计在2月份会公布9省联考成绩,具体时间应以官方发布为准。
高三语文的答题技巧
1.【字音辨析题】答题技巧:
常见字注音正确的可能性小。生僻字一般不会标错音。
审清题干,用排除法是较好的方法。
2.【字形辨析题】答题技巧:
“形近而音”不同的别字。生僻字一般不会错。平时多积累。
3.【词语运用题】凭语感去选择自己认为的最佳答案,一般有两种类型:
答题技巧:对词义的理解,先拿你最会的词语去排除,对词语的运用,一定要在上下文中找到相应的信息,重点是使用场合上的搭配。注意采用排除的方法,将最容易辨析的词语先排除,逐渐减少选项。
4.【熟语(含成语)辨析题】答题技巧:
第一,逐字解释熟语,运用成语结构特点把握成语大意,但要注意不能望文生义;
第二,体会熟语的褒义贬义中性等感情色彩;
第三,要注意熟语使用范围,搭配的对象;
第四,尽可能找出句中相关联的信息。
第五,四个选项权衡比较,选出认为最符合要求的。
要正确理解熟语的整体意义,要注意语境的组合与搭配情况,越是想要你字面理解的熟语越要注意陷阱。特别陌生的熟语往往是对的。
高三语文偷分技巧
高三语文偷分技巧1.写作时间掌握在50分钟内
写作文的时间一定要控制在50分钟内,并且要写完,宁可结尾很短也不要没有,否则会扣分。
想一个新颖的标题,让阅卷老师眼前一亮,千万别照搬话题当成标题。
语文基础不好的同学可尝试些短点的句子,基础好的同学可以多多调动脑中的文章库,使文章文采飞扬,但切不可堆积辞藻,要把握好度。
高三语文偷分技巧2.整体阅读,搜索提取
高考语文阅读题,不单考查对段落和某些主旨句、关键句、关键词的理解阐释,还要考查对整个全文内容的总体把握。包举万象,驾驭全局,这是一种更高的思维要求,也是阅读能力的一种最高境界,也是高考命题的必然选择之一。
高考语文偷分技巧3、理清文脉,举纲张目
高考现代文阅读主观试题,在强调整体阅读的同时,必须紧紧把握文章的主旨,抓住文章的线索、理清文章脉络。只有把握了文章主旨,理清了文章的脉络,才能举纲张目。
2024年新疆高三九省联考语文试题与答案解析(公布)相关文章:






