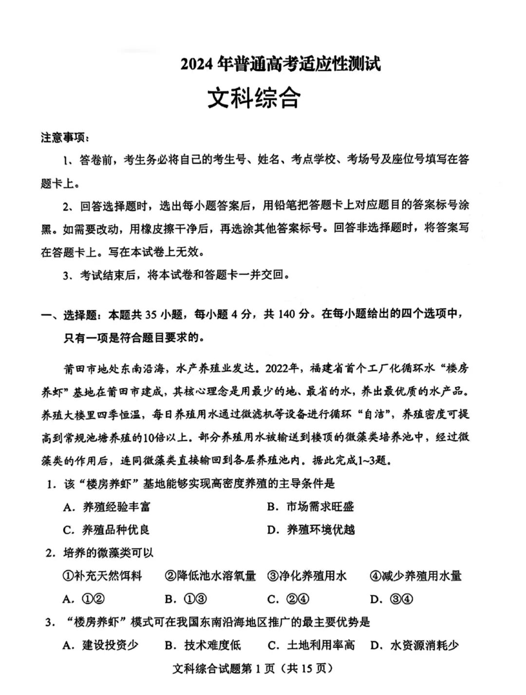
新高考九省联考的省份是黑龙江、吉林、安徽、江西、甘肃、河南、新疆、广西和贵州。下面小编为大家带来九省高考联考适应性考试文综试题,欢迎大家参考阅读,希望能够帮助到大家!
九省高考联考适应性考试文综试题















2024新高考9省联考成绩查询时间及查询入口
9省联考高三摸底考试时间从2024年1月19日开始。9省联考成绩查询查询入口:各省教育考试院。考完之后除去给老师评分的时间,预计在2月份会公布9省联考成绩,具体时间应以官方发布为准。
9省联考是新高考考生备战高考的重要环节之一,通过9省联考考试可以帮助新高考考生了解自己的备考水平和薄弱环节,并有针对性地进行复习和提升。
9省联考时,希望各省考生能够认真对待,尽快适应这种考试形式,争取通过9省联考进行查漏补缺,在正式高考时,不慌张,不紧张,考出心仪的成绩。
9省联考考生如果成绩不理想怎么办
1.2024新高考9省联考后要提高需要稳定心态,看淡分数
高三学生要明白一个道理:2024新高考9省联考成绩虽然重要,但始终不是高考,2024新高考9省联考成绩也不能决定高考成绩。所以,考试没考好,千万不要垂头丧气,自我放弃。考试没考好的学生首先要平复心情、稳定心态,把心态放平,学习效率才会高。
对于2024新高考9省联考分数,同学们一定要看淡。联考分数是用来分析的,而不是用来过度重视的。如果成绩在500分以上,说明基础还行,在之后的复习中要重点攻克中档题跟难题;模考成绩三四百分,说明基础没打牢,之后的复习策略是回归教材,打牢基础。
2.2024新高考9省联考后要提高需要分析试卷,弥补不足
2024新高考9省联考考试没考好的学生,一定要做的一件事是分析联考试卷。考试没考好,说明出错的题有很多。我们把试卷打开,一道题一道题的分析,看看这些错题是因为什么做错的,把原因找到,然后可以通过专项训练的方式攻克。
对于一些典型题目,同学们可以整理到错题本上,比如没有思路的题,有解题技巧的题等以此来提高成绩。把错题分类整理到错题本上,写出正确答案、易错点等。然后经常复习,这样错题就慢慢减少了。
九省联考考生如何正确看待考试成绩
无论这次九省联考的结果如何,各位考生一定一定要正确对待这次成绩,不要因为成绩好就骄傲,更不能因为成绩不好就气馁。
九省联考成绩好的安徽考生,可以对这次成绩进行总结,把自己丢分的哪些地方弄懂,弄会,看看是哪里不够完美,知识点不清晰。
九省联考成绩不好的安徽考生,首先要调整自己的心态,这次没考好并不代表高考就考不好,一定要正视这次考试,对自己有一个清晰的定位,通过这次考试,进行查漏补缺,争取在高考中取得好成绩。
2024九省高考联考适应性考试文综试题相关文章:






