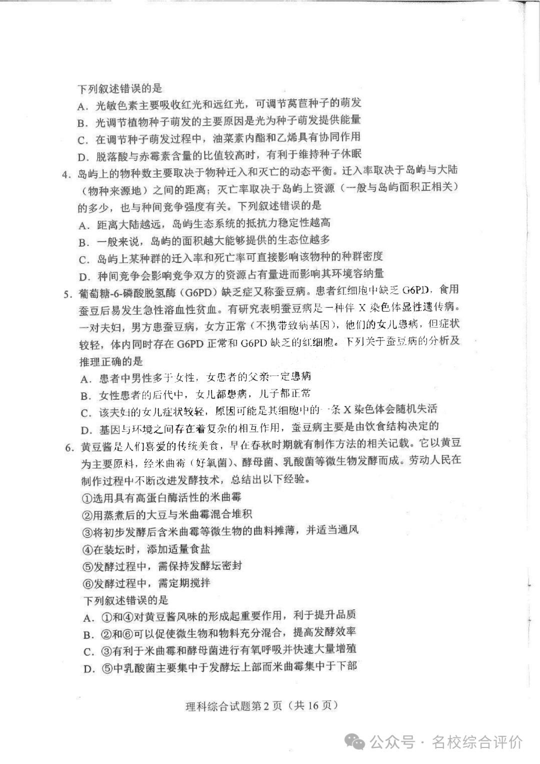
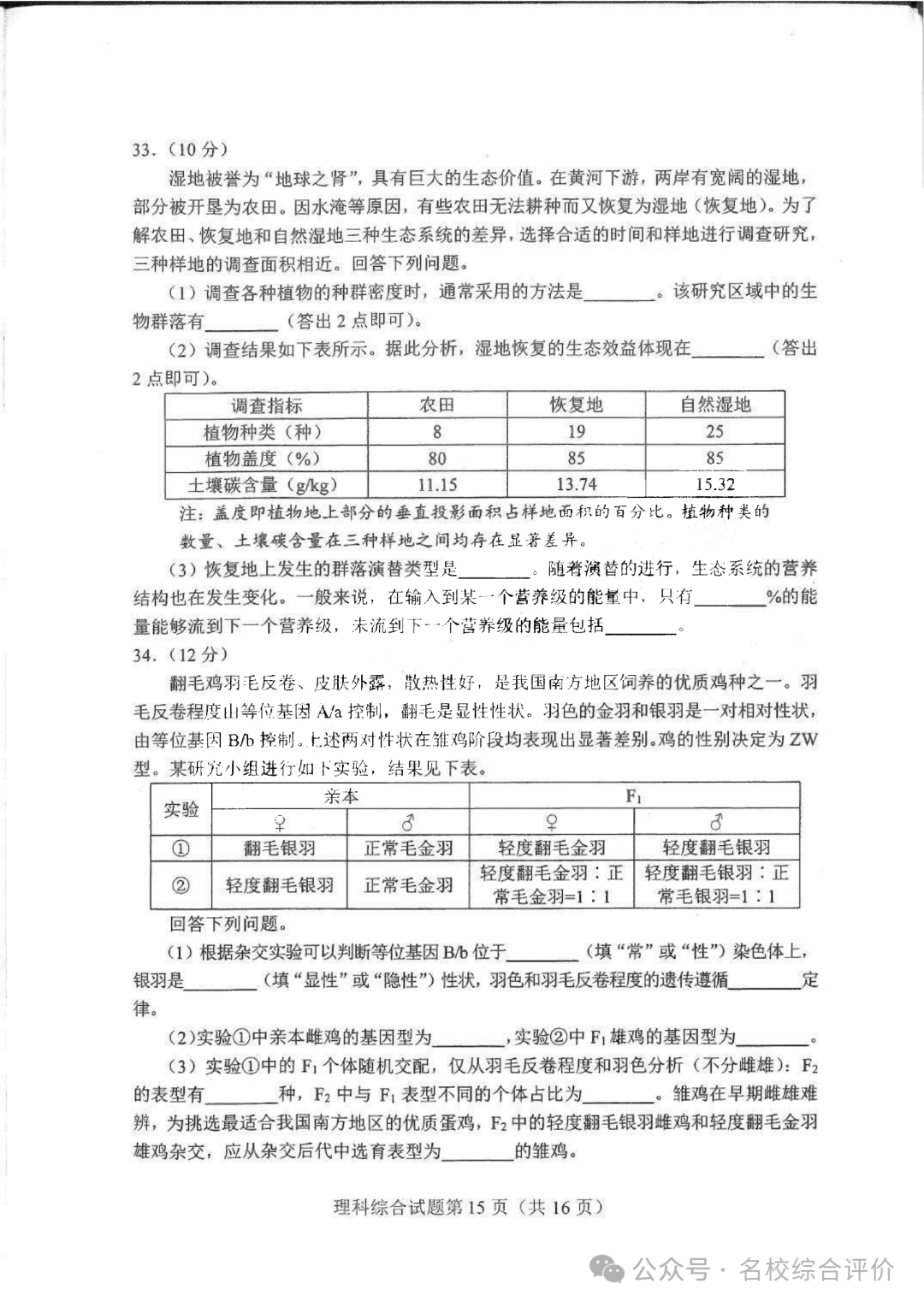
2024新高考九省联考的作用在于让学生们适应新高考模式、评估自身水平、辅助高校招生、促进教育公平以及推动教育改革等方面。下面是小编为大家带来的2024新高考适应性测试(九省联考)理综试题(最新),希望大家能够喜欢!
2024新高考适应性测试(九省联考)理综试题















2024新高考九省联考的难度怎么样
2024新高考九省联考的难度相对较高,主要表现在以下几个方面:
题型设计:九省联考的语文和数学试卷难度较大,题型设计相对较为新颖和复杂。对于一些基础薄弱的学生来说,可能会感到较为吃力。
知识点覆盖范围:相对于传统的考试,九省联考的知识点覆盖范围更加广泛,不仅涉及到各个学科的核心知识点,还涉及到一些较为边缘和细节的知识点。这要求学生们有更全面的知识储备和更扎实的基础。
时间安排:由于考试时间有限,而题量较大,学生们需要在有限的时间内完成大量的题目。对于一些做题速度较慢的学生来说,可能会感到时间不够用。
考察能力要求:九省联考不仅考察学生们的基础知识和技能,还重点考察学生们的信息获取、分析、归纳和解决问题的能力,以及创新思维和批判性思维等高阶能力。这要求学生们具备较高的综合素质和全面的能力。
综上所述,2024新高考九省联考的难度相对较高,主要表现在题型设计、知识点覆盖范围、时间安排和考察能力要求等方面。对于学生们来说,需要全面准备,加强基础知识的学习和巩固,提高各项能力,以应对这种高难度的考试。
九省的考试科目和内容是一样的吗
九省的考试科目和内容并不完全相同。
语文、数学和外语这三门科目是统一的,但是其他科目如物理、化学、生物、政治、历史、地理则是由各省自主命题,所以具体的内容会有所不同。另外,新加入的河南省文综和理综科目由河南省教育考试院组织命制,而新疆维吾尔自治区只参加三大主科的考试。
因此,九省的考试科目和内容并不完全一样。
2024新高考适应性测试(九省联考)理综试题(最新)相关文章:
《2024新高考适应性测试(九省联考)理综试题(最新)》
2024新高考九省联考的作用在于让学生们适应新高考模式、评估自身水平、辅助高校招生、促进教育公平以及推动教育改革等方面。下面是小编为大家带来的2024新高考适应性测试(
推荐度:
点击下载文档文档为doc格式







