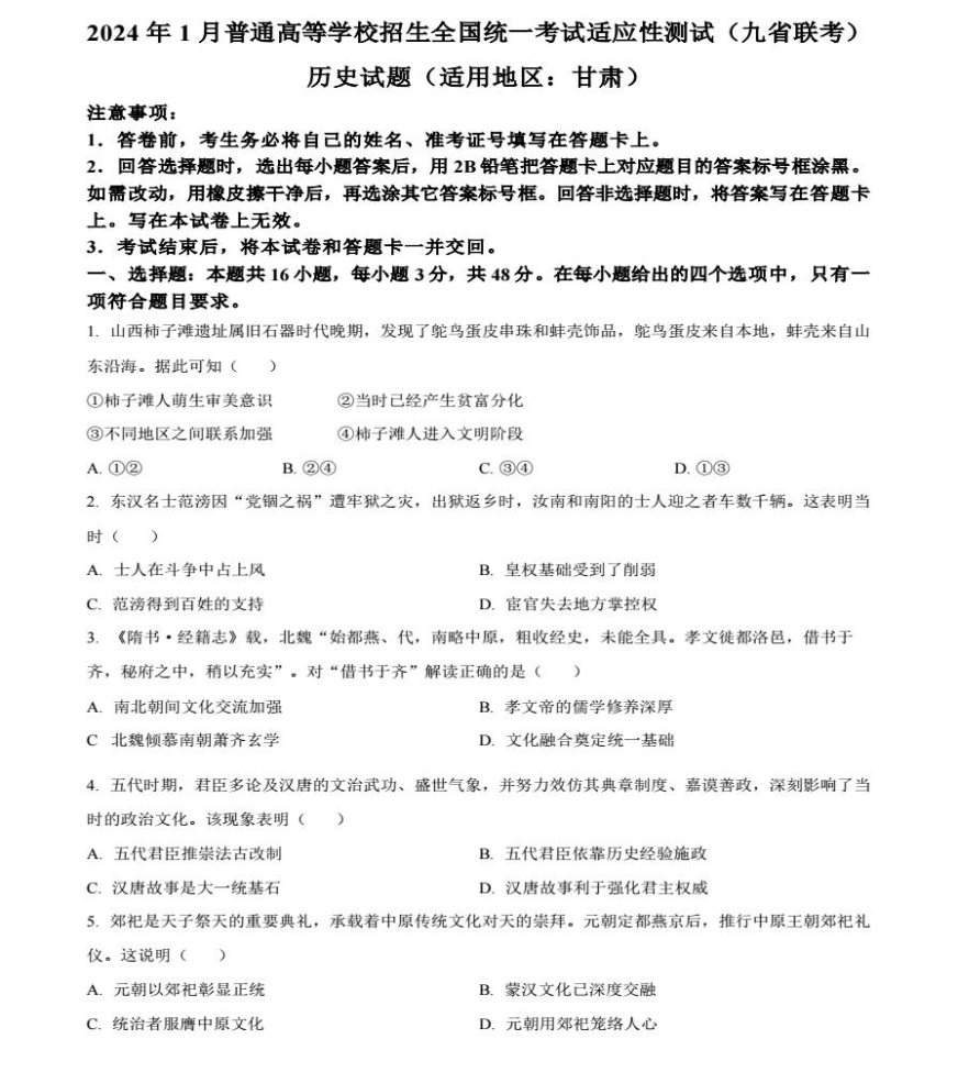
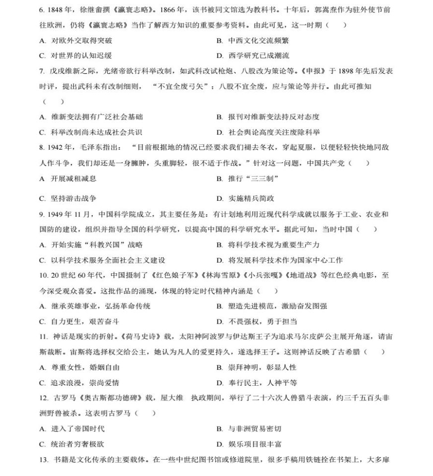
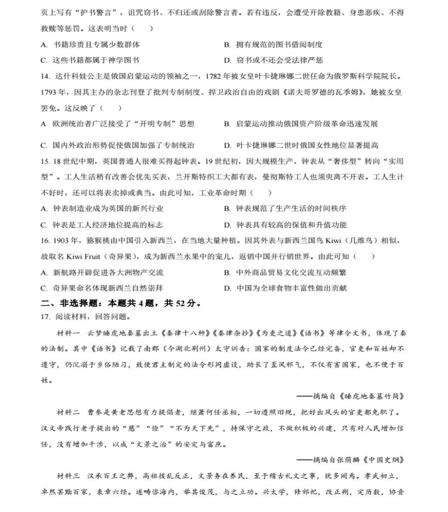
2024年的新高考九省联考是黑吉赣皖桂甘黔豫新的联合考试,是史上最大规模联考,含金量更上一层楼。下面小编为大家带来2024甘肃新高考九省联考历史试题及答案,希望对您有所帮助!
2024甘肃新高考九省联考历史试题及答案








甘肃2024年1月新高考九省联考有什么用处
让学生提前适应高考氛围:甘肃2024年1月新高考九省联考是为了帮助学生能够更快适应高考的紧张学习氛围,能够树立足够强大的自信心,可以应对最后激烈的高考。
平日里在熟悉的教室打算自然不会有太大的压力,但是等到最后的高考要去陌生的环境紧张考试,考生会紧张也是可以理解。
让老师更好了解考生情况:通过甘肃2024年1月新高考九省联考老师们能够在正式的高考前彻底了解学生们考前对知识点的掌握程度。
在每次的甘肃2024年1月新高考九省联考,考生们的成绩波动十分显著,老师们可以直接看出每个考生对每个知识点的掌握程度,也能更有针对性的帮助考生查漏补缺,有助于更好地提高成绩。
让家长直接掌握孩子成绩:通过甘肃2024年1月新高考九省联考,家长们可以对比每次的成绩单直观感受孩子的学习状态的波动。
考生在考前有焦虑的情绪是自然的,作为家长虽然不能能够在考生们的学习难题上起到帮助,但是可以关心考生的心理状态,可以帮助考生摒除杂念,全身心地投入紧张地复习。
高考历史备考攻略
在高考前夕需要仔细而又系统地梳理一次,简单地按照错误的原因进行分类,重点针对基础型、理解型的错误进行知识再巩固、再深化,对经典习题可以进行重点标记,以便经常回顾、研究。而教材是学生获取知识的主要来源,是试题命制的主要依据。
高考前夕回归课本,梳理知识点,构建自己的知识体系框架,意义非凡。首先要认真研读目录,把每个章节的知识脉络理清,在头脑中形成一个大概的知识框架,然后逐步回忆每个部分的具体内容;其次对每个知识点务必要保证细致,而不是觉得太基础,粗略浏览,要理解每一个知识要素;对课本上的图片、短小的解说文字一定不要错过,很多高考题考的并非难度,而是细节;最后,精心研读每个历史事件的结论性语言,这对提高历史试题的语言表达能力有很大帮助。
怎么复习高中历史
对课本体系中的历史概念要做到精准把握,每一个历史概念的内涵外延都要有清晰的理解。比如政治史:君主专制、中央集权、封建制度、封建帝制;半殖民地、半封建、片面最惠国待遇(有新恩施及各国,旧国利益一体均沾);建教堂与传教区别;割占、租界(行政自治权和领事裁判权)、租借地(更像一个殖民地)、势力范围(宣称享有独占权利)。经济史:国家资本主义(国家性质决定其性质);自由资本主义、私人垄断资本主义、国家垄断资本主义;重商主义、自由主义、凯恩斯主义、新自由主义(货币学派、供给学派)等。思想文化史:关于文学艺术版块的人文主义、古典主义、启蒙主义、浪漫主义、现实主义、印象主义、新古典主义、现代主义等。
2024甘肃新高考九省联考历史试题及答案(含解析)相关文章:






