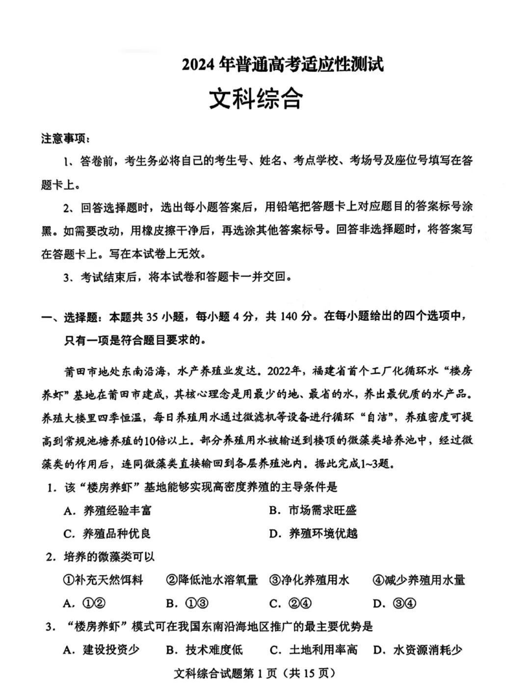
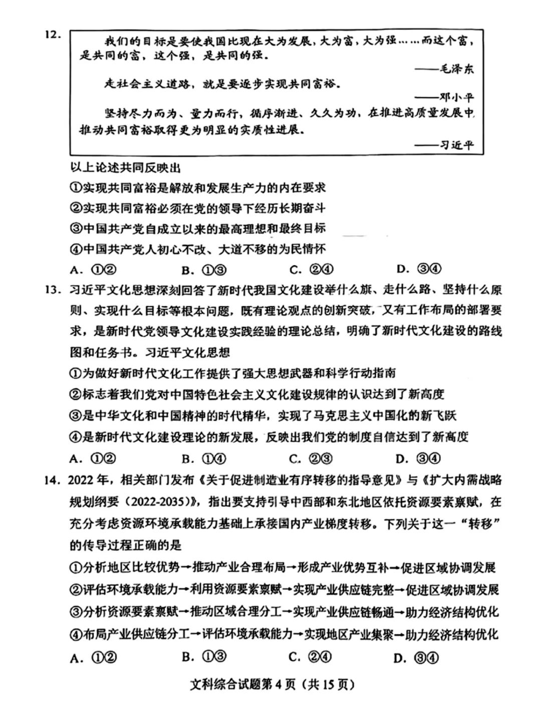
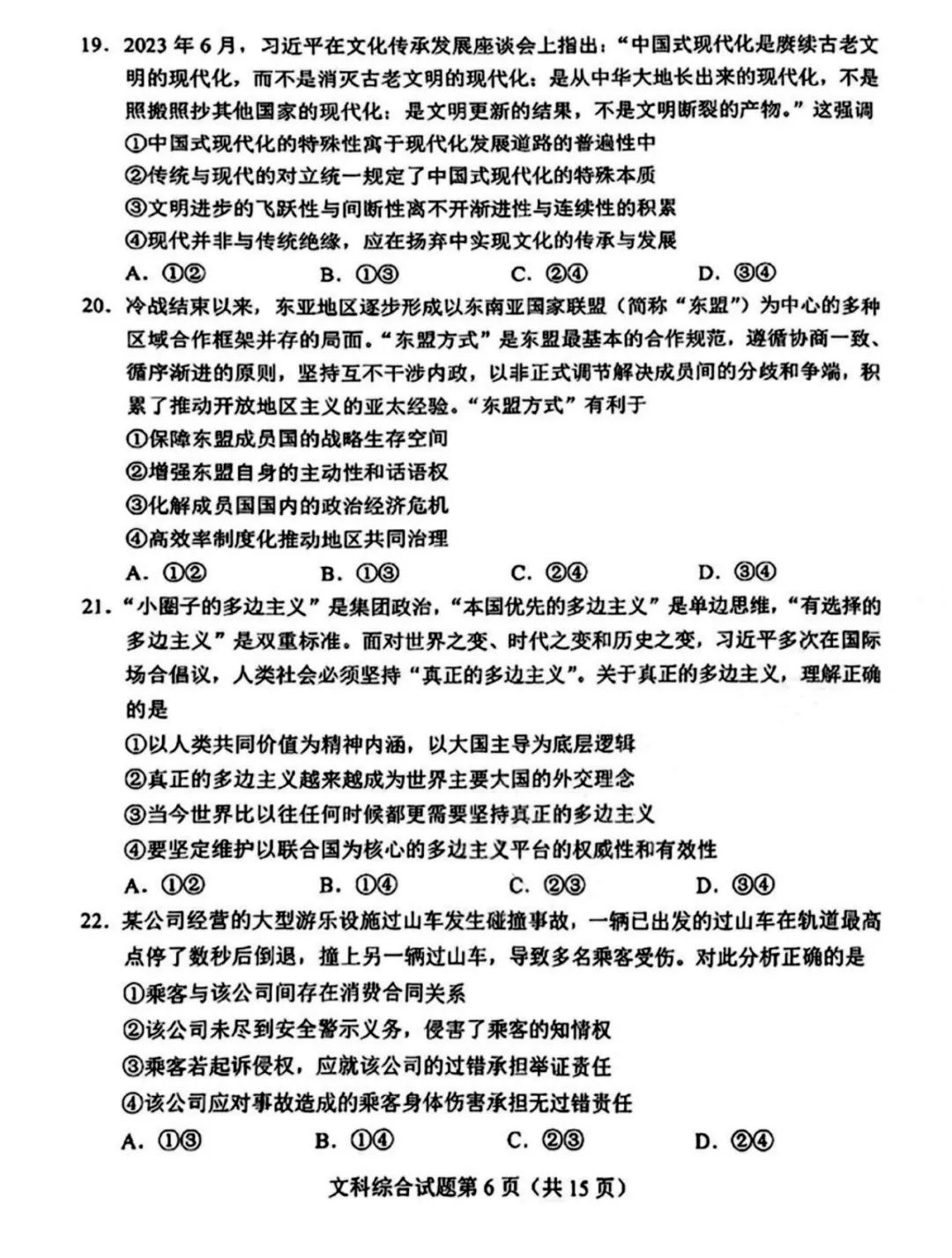
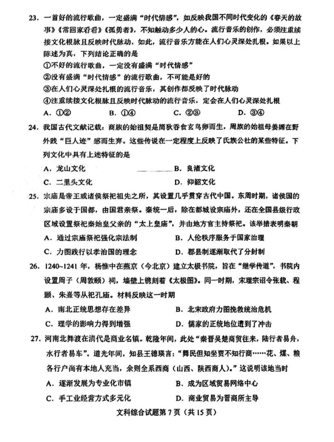
九省联考的价值是让新高考学生体验新高考形式、了解选考科目等级赋分方式,下面是小编为大家带来的2024新高考九省联考文综试卷(完整版),希望大家能够喜欢!
2024新高考九省联考文综试卷















2024有哪些省份参加9省联考
20249省联考省份包括:河南省、安徽省、江西省、吉林省、黑龙江省、广西壮族自治区、贵州省、甘肃省、新疆维吾尔族。
9省联考的语数外由教育部教育考试院提供,因此试卷结构参考现在的新课标新高考卷。副科(物理、历史、化学、生物、地理、政治)由各省自主命题。其中新疆只参与语数外联考,河南省文综理综由河南省自主命题。
2024新高考九省联考的意义
2024新高考九省联考的意义重大,主要体现在以下几个方面:
全面检验新高考准备工作情况:2024年新高考适应性考试(九省联考)的主要目的就是为了全面检验2024年新高考准备工作情况,为新高考各环节实施提前进行一次预演。
为志愿填报模式改变提供借鉴:新高考九省联考是一次官方大型跨省联考,其对于高考题型设置、时间安排等一系列流程的改变,以及志愿填报模式的改变,都给了我们很好的借鉴。
发现并弥补基础知识的不足:对于基础不是很好的同学而言,这是一次很好的弥补机会。一轮复习是高三用时最长的一个阶段的复习,追求的是“面面俱到”,通过这次考试,可以检验一轮复习的效果,并且发现问题,为后面的二轮复习提供参考依据,利用后面的时间进行有针对性的弥补。
综上,2024新高考九省联考不仅是一次官方的大型跨省联考,也是一次全面检验新高考准备工作情况的机会。同时,它还为学生们提供了一个发现并弥补基础知识不足的机会,为未来的学习和考试提供了重要的参考。
2024新高考九省联考文综试卷(完整版)相关文章:
《2024新高考九省联考文综试卷(完整版)》
九省联考的价值是让新高考学生体验新高考形式、了解选考科目等级赋分方式,下面是小编为大家带来的2024新高考九省联考文综试卷(完整版),希望大家能够喜欢!2024新高考九省联考文
推荐度:
点击下载文档文档为doc格式






