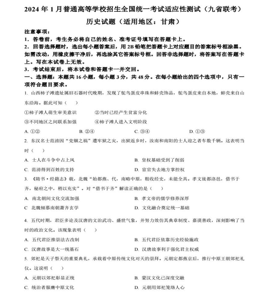
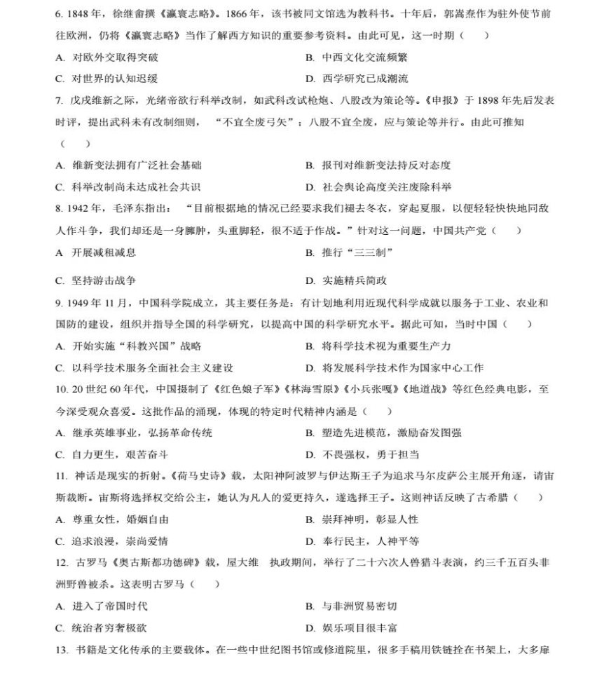
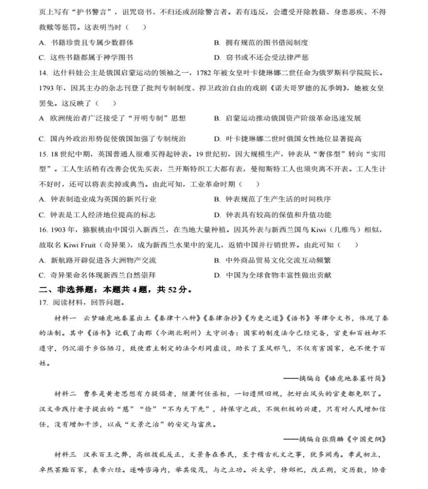
通过甘肃2024年1月新高考九省联考老师们能够在正式的高考前彻底了解学生们考前对知识点的掌握程度。下面小编为大家带来2024届九省联考历史试题及答案(甘肃),希望对您有所帮助!
2024届九省联考历史试题及答案(甘肃)








高考历史主观题答题技巧
1、读(审题):审题是解题的前提或解题的基础,审题一旦出错,则整个解题都毫无意义。
2、找(相关信息):找相关信息是解题的关键。
①找材料间的联系。主要是指有两则材料以上,问依据材料一、二作答的
②找出材料与教材的相似点。主要是指依据材料并结合所学知识
③找出材料与设问的关联点,体会命题者的意图。针对不同问题要区别对待,
3、接(嫁接):嫁接是解题过程中不可缺少环节。嫁接主要指根据问题把材料中涉及的历史知识和课本的相关历史知识有机联系起来,或者把材料中涉及的历史知识还原或定位到课本中去。
4、转(思维转换):思维转换也是解题过程中的重要环节。文综解题过程中所涉及的思维转换主要有 两种情况:一是政史地不同学科之间的思维转换;二是同一学科中纵向和横向知识的思维转换。在解答历史材料解释题中的比较说明题时,纵向和横向知识的思维转换显得非常重要
5、答(组答案):组答案是解题的归宿或落脚点(详见下面的基本要求)。
(1)答案要做到“两化”:要点化、系统化
①要点化:文综历史非选择题高考阅卷一般都是按答案要点给分,因此,在组答案时,首先要量分确定答案要点,文综历史科一般一个要点2--4分。
②系统化:组答案时,在注意要点化的同时,还要从多个角度和多个层次来考虑问题,尽量做到答案的系统化。从政治、经济、文化和生活等方面组织答案,这样往往可以避免答案的重复和遗漏现象。此外,有关评价题常常要一分为二;问及作用和影响时要从正反两方面考虑
(2)语言要做到“两化”:简单化、专业化
①简单化:组答案时,要尽量做到高度概括、语言精炼,以便于阅卷老师快速阅卷定分。有的考生在答题时因为怕遗漏要点,总是答得太多。然而,高考阅卷的速度很快,阅卷老师大多反对答得太多的做法。更何况,言多便失,答得太多会冲淡答案要点,往往造成不必要的失分。
②专业化:组答案时,语言除了要做到简单化外,还要尽可能地用历史学科语言组答。这样做可以起到言简意赅、一语中的的作用。
高中历史的八类问题
(1)概括归纳、说明类的试题
(2)背景、条件、原因类的试题
(3)影响、意义类的试题
(4)启示、认识类的试题
(5)特点、特征类的试题
(6)分析、比较类的试题
(7)开放性设问、小论文类的试题
(8)评析、评价类的试题
2024届九省联考历史试题及答案参考(甘肃)相关文章:






