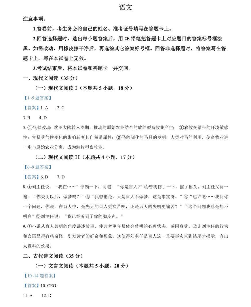
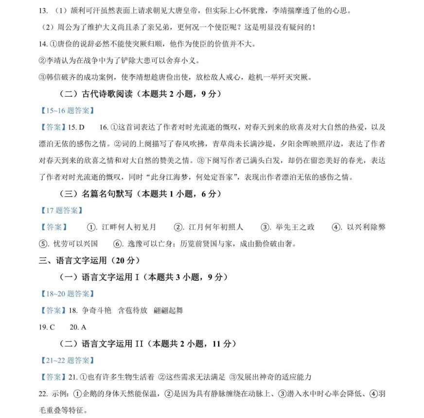
高考语文150分,学好语文十分必要,那么怎样才能学好语文呢,不妨一起来做一份高三语文九省联考试题吧,以下是小编准备的一些2024高三语文九省联考试题及答案,仅供参考。
2024高三语文九省联考试题及答案















高考语文答题技巧汇总
语文文言阅读题答题技巧
如何读懂文言文文段:对文段用心地默读三遍。注意文段后的注释,很多时候有提示作用。对文段中的人名、地名、官名、物名、典章等要尽可能地排除。对理解文段起关键作用的词句要联系上下文进行推导。认真阅读最后一道有关内容分析的题目,把握文段主旨。古今异义题:古代多单音节词,所以看到类似于现代汉语双音节的词,古义尽可能分开理解。要具体、形象。分开解释的含义放在具体的语言环境中,与上下文保持一致。四个选项比较、权衡,增强准确性。
语文文言实词题:分析字形,辨明字义。从字音相同推测通假字。用互文见义对照解释前后词。用成语比较推导词义。联系上下文,前后照应,保持一致。 内容归纳题:找出文段中与选项解释相对应的语句,一一对应。中心、主旨重点分析议论的语句。总体把握文意。叙述或分析的错误只在某一小点,主要是顺序的颠倒、无中生有等。
语文文言虚词题: 翻译这个文言虚词成现代汉语进行比较,看是否翻译成同一个词。先理解翻译所学课文中的虚词,再比较文段中的虚词。联系文句的整体意义和上下文的意义,注意辨明上下文的关系。借助语句的结构,看两句中该虚词词性和所作的成分是否相同。信息筛选题:看清题目要求,一字一词地琢磨。选出一两句不相符的,排除部分选项。照应上下文,一般作者评论性的话不能作为选项,别人赞誉的话可考虑。
学习语文的方法和步骤
预习和复习:不管学习任何科目,课前的预习和课后的复习都是十分重要的,课前预习可以使我们听起课来没有那么费劲,能够很快的跟上老师的脚步,课后复习可以使我们对当天所学知识进行巩固,防止遗忘。
多读多写:说实话,学习语文没有什么技巧可言,它跟数学不同,数学我们需要动脑子,但是语文就没有那么费劲了,记住了就能回答的上,记不住就回答不上,就这么简单,因此多读多写是学好语文的必经之路,俗话说的好,好记性也不如烂笔头,不仅要多读还要多写才能加深我们的记忆。
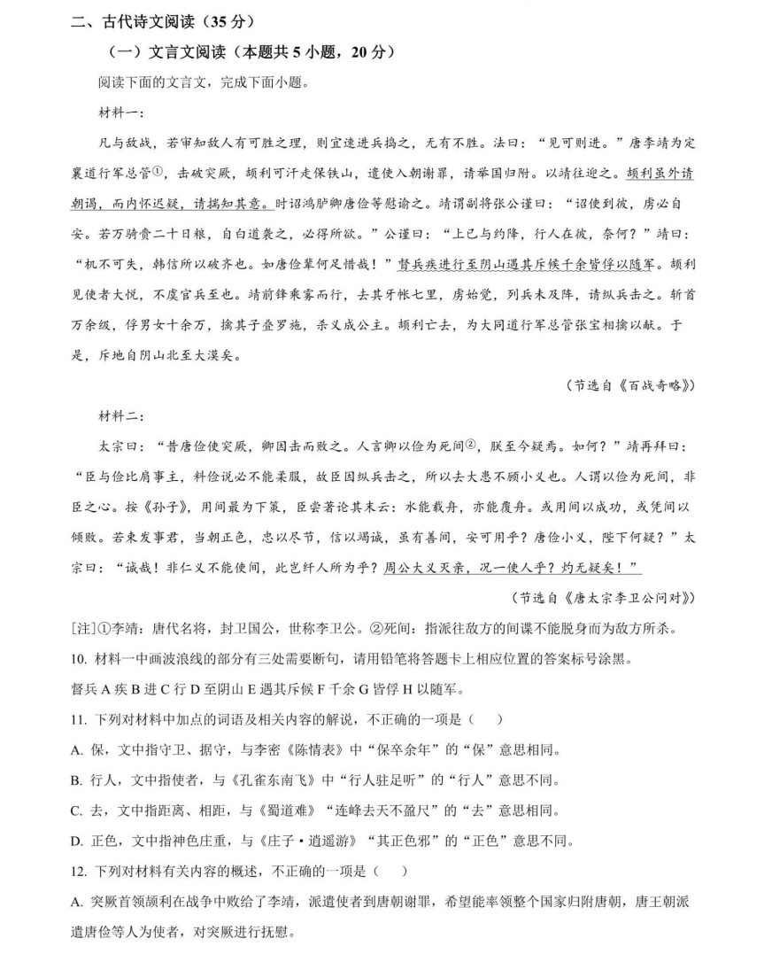
现代文:说白了也就是白话文,是把平时我们的生活的点滴巧妙的组合在一起,从而形成了一片文章。对于现代文,我们理解它应该没有问题,关键就是它在考试中的应用,现代文的题目一般都是给你一篇文章,叫你分析结构,鉴赏人物和探究主题。翻来倒去也是这几点,因此学会分析进而描述出来成为我们首要的任务,当然这种功夫不是我们一朝一夕可以练成的,我们需要通过多加练习才能做到。
文言文:对于文言文的学习,首先我们需要进行词语的积累,只有掌握了一定数量的文言词语的意义,对文言词语方面的知识有了一定的积淀,才有可能比较顺利地阅读文言文。当然学习过程中要注意古今词义的异同,通假字现象,以及一些常用句式,这些都能够帮助我们快速和牢固的掌握文言文。
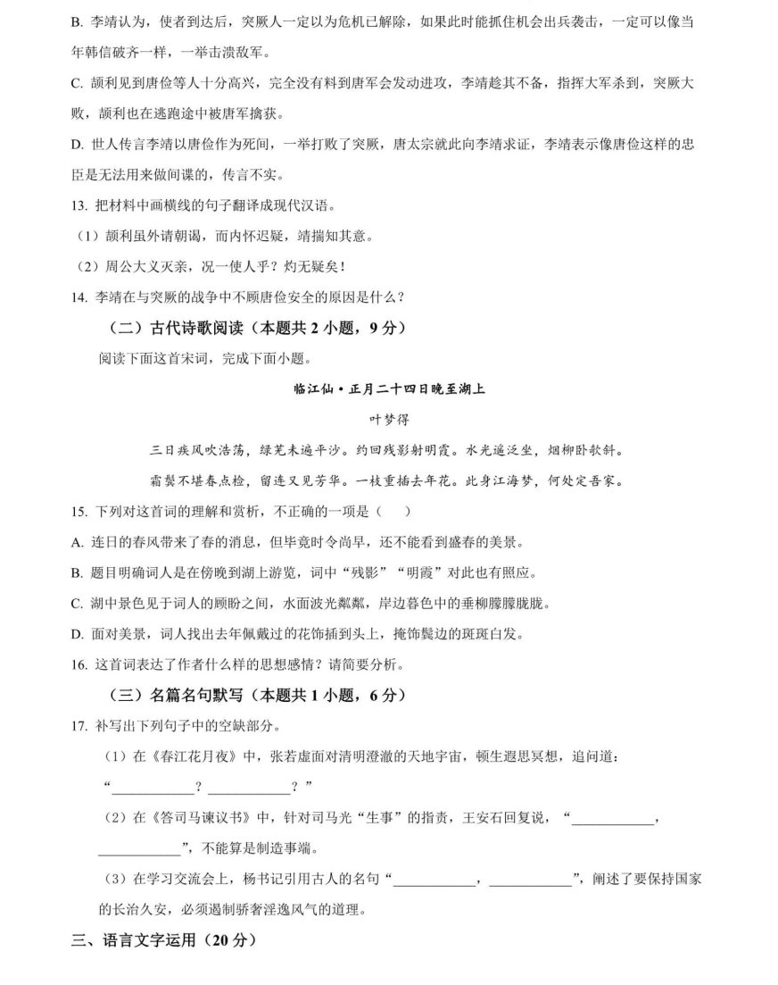
古诗词:古诗词在现试中的比重是越来越重了,因此对于古诗词的学习我们不能放松,其实古诗词的考试也分为课内和课外,课内的没什么好说的,自然是死记硬背了,课外的需要我们多多涉猎相关知识,当然跟文言文一样,很多东西都是一理通百理明的,实在不明白的话可以参考个别词语在其他诗词中的含义。
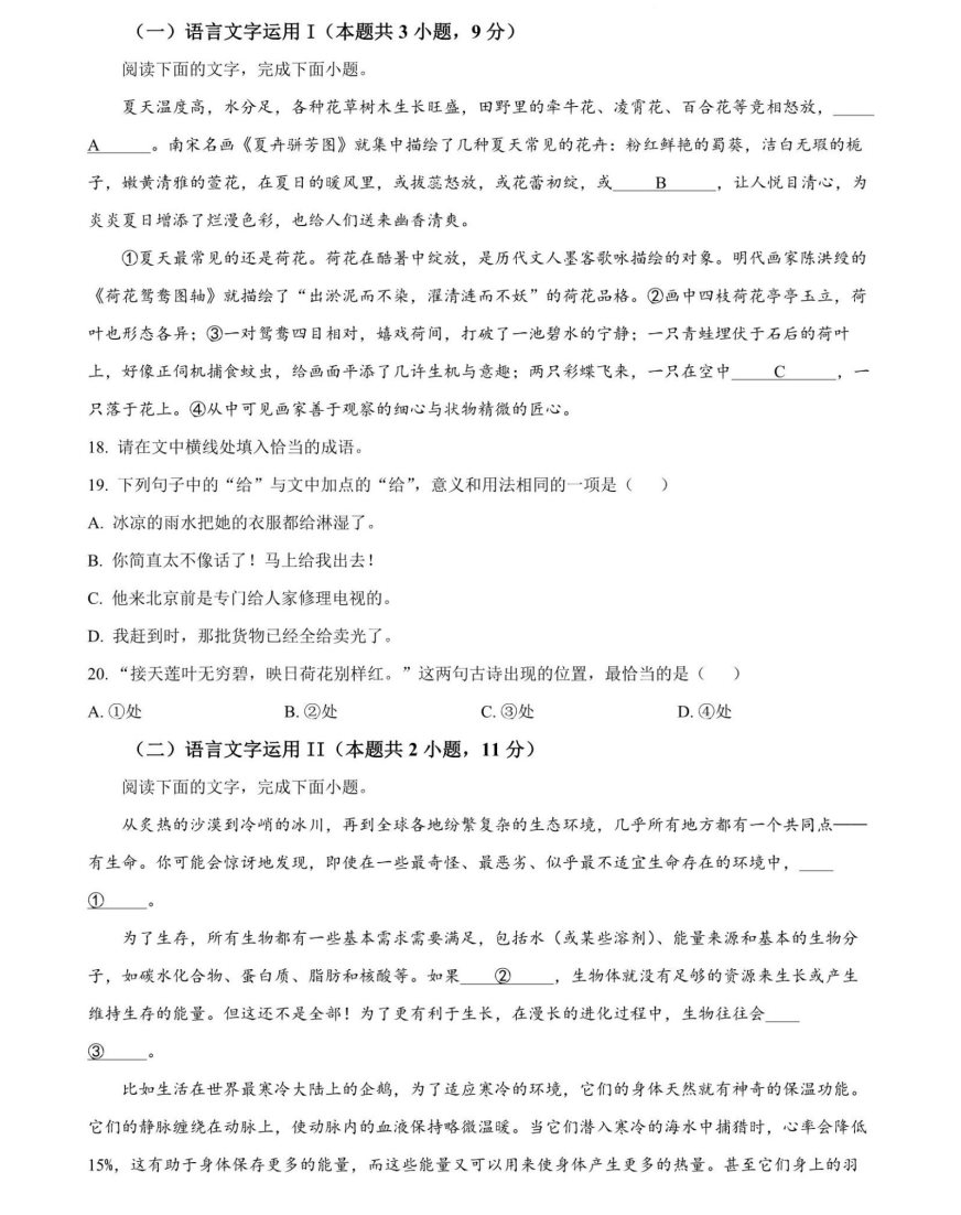
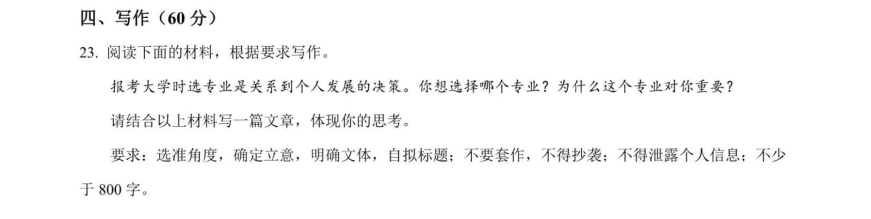
作文:在考试中所占的比重不用小编说了吧,对于如何写好作文,百度一下应该会出来很多相关内容,具体方法小编就不在阐述了,但是有一点要说明的是,作文的书写不但在词汇量的积累,最主要的是看你是否能够把这些词语巧妙的结合起来,合适的词出现在合适的位置才能铸造出一片好的文章。
课外知识:如果你只是想要及格的话,学习好课内的知识就足够了,但是你想要学的好的话,仅仅是课内知识还是远远不够的,我们需要补充大量的课外知识,当然,考试的时候谁也不敢保证到底出什么课外知识,因此我们只能以量取胜。
考后总结:考试是对我们一个阶段学习的总结,也是让我们发现不足查漏补缺的方法。在考试过后,进行一番总结是必要的,这样可以让我们更加清楚自己的弱点和不足之处,以便及时的更正不足,具体的总结方法可以参考小编的考后总结经验。
2024高三语文九省联考试题及答案可打印相关文章:






