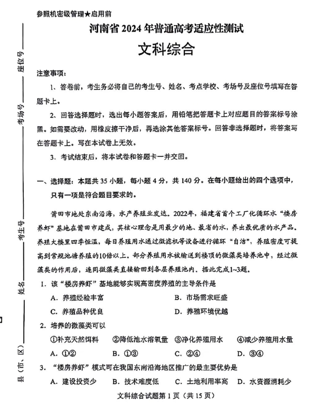
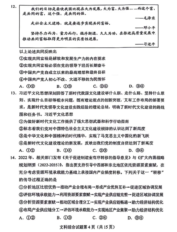
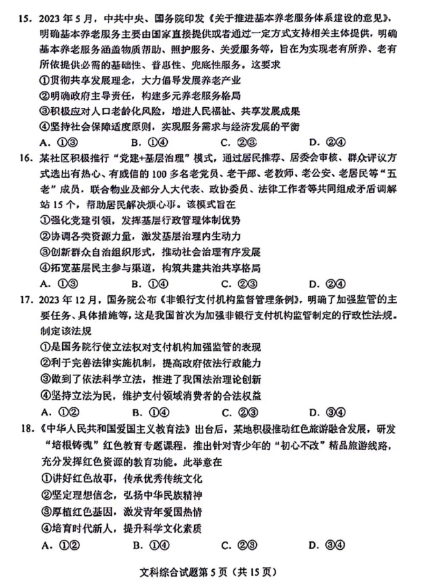
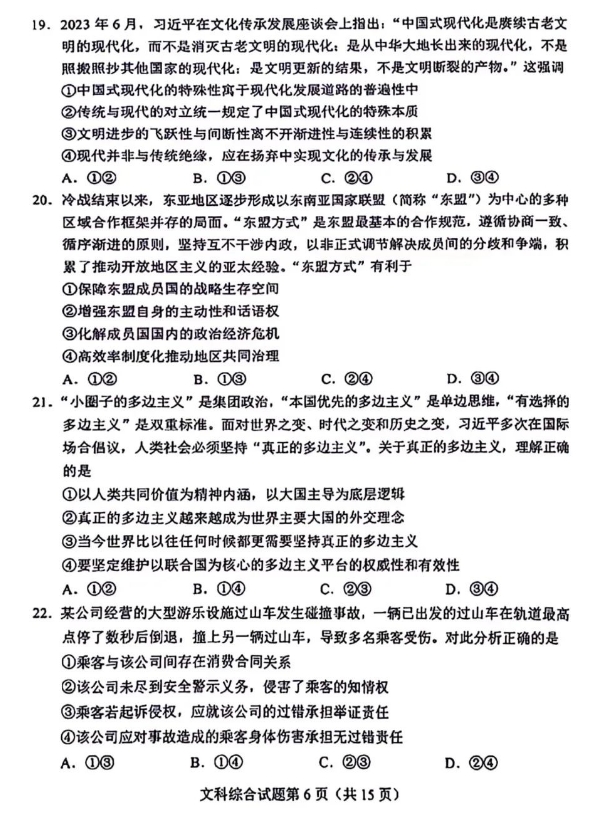
在复习文综科目的时候,建议各位考生先把自己提升基础的规划先做好,那么关于高三九省联考文综真题试卷怎么做呢?以下是小编准备的一些最新高三九省联考文综真题试卷,仅供参考。
高三九省联考文综
真题试卷















高考文综如何能快速提升成绩
1、多做题。和理科生相比,在高三以前可能大部分文科生的精力都放在语数外上,高考文综方面刷的题并不多。到了高三,文科生就应该多刷题,只有不停地做题,才能把自己所背诵的知识转变成一种高考得分的能力,同时做题也是检验你知识掌握的到底好不好的一种方式。
2、关注时事,培养文科思维。些文综成绩顶尖的高考学生,往往不是只顾着死记硬背,而是非常灵活。其实,作为文科生,就应该有一种文科思维,有一种对时事政治的敏感性,要把握社会动向,这样的人才是国家真真所要选拔的人才。
3、研究历年高考文综真题。因为高考的命题、解答和分值,甚至是答题时间的安排,都是有规律的。不只是命题的套路,答题的套路,还有思维上的套路。因此历年高考文综真题的利用价值是很大的,需要同学们在复习中仔细研究。
高考文综答题技巧
1、规范答题,在答题框内答题
2、即使不会也不要空,答了就有分
3、审题要慢,可以先看问题,带了问题仔细看懂材料,作答要细致,看清楚要几问,分别回答,暂时不会的可以留一定的空格。
4、回答要讲究要点化,序号化,段落化。
5、要点全面,思维要开,尽可能多答几点—“广度第一,深度第二”
6、要学会看该题的分值答题,看分值的大小组织答案,1-2分就一,两句话,不必要展开,可以说你答的每一句话都可能得分。
7、要合理安排好答题的空间,卷面清晰很重要。
8、要合理安排好答题的时间,要通过平时的考试去训练自己,正式大考时,监考教师会有“15分钟”的提醒,这时你如果还没有涂卡,就必须去涂卡了。一般讲,全部完成后还余10分钟左右为宜
9、真正拿捏不准的选择题,就相信你的第一感觉,不要轻易的去改答案
10、字不一定要求写的太好,但是一定要清楚工整,主观题讲究一遍完成,不要轻易划掉。
最新高三九省联考文综真题试卷图片版相关文章:






