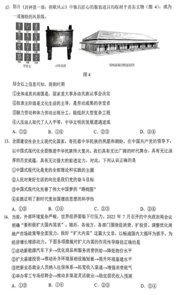
2024年高三九省联考是一种新的高考形式,旨在提高考试的竞争力和选拔能力,同时促进各地教育水平的提升。下面小编为大家带来2024新高考九省联考文综试题及答案,欢迎大家参考阅读,希望能够帮助到大家!
2024新高考九省联考文综试题及答案


























新高考2024九省联考各省成绩查询入口官网
2024年九省联考成绩查询入口为本省教育考试院官网。九省联考成绩公布后,网站会有专门的查询通道,大家只需按照步骤操作,即可查到考试成绩。
| 地区 | 成绩查询入口 |
| 安徽 | 安徽省教育招生考试院 |
| 江西 | 江西省教育考试院 |
| 黑龙江 | 黑龙江省招生考试信息港 |
| 吉林 | 吉林省教育考试院 |
| 广西 | 广西招生考试院 |
| 贵州 | 贵州省招生考试院 |
| 甘肃 | 甘肃省教育考试院 |
| 河南 | 河南招生考试信息网 |
| 新疆 | 新疆招生网 |
九省联考和高考哪个更难
预测2024九省联考会比高考更难。但是这次适应性考试更多的是“适应”就是让考生以及老师提前适应新高考。而对于考试难度以及影响高考试题的一方面完全是不存在的。这次适应性考试成绩也不会和高考有什么关系,考生们完全不同担心。
教育部也是想要通过此次联考,让考生们将有机会先行了解并适应新高考的考试模式及规则,为未来的高考做好充分准备。通过这次九省联考考生们就能及时准确了解到自己目前的水平在所处省份范围内竞争力算不算高、有没有机会在高考时考入心仪院校。
2024九省联考考试时间及科目
九省联考1月19日考试科目:
上午语文考试时间:9:00-11:30
下午数学考试时间:15:00-17:00
九省联考1月20日考试科目:
上午物理/历史考试时间:9:00-10:15
下午外语考试时间:15:00-17:00
注:河南省九省联考理综或文综考试时间为1月20日9:00-11:30
九省联考1月21日考试科目:
上午化学考试时间:8:30-9:45。地理考试时间:11:00-12:15
下午思想政治考试时间:14:30-15:45。生物学考试时间:17:00-18:15
注:九省联考中新疆只参加语数外三科考试。
2024新高考九省联考文综试题及答案(新疆)相关文章:
《2024新高考九省联考文综试题及答案(新疆)》
2024年高三九省联考是一种新的高考形式,旨在提高考试的竞争力和选拔能力,同时促进各地教育水平的提升。下面小编为大家带来2024新高考九省联考文综试题及答案,欢迎大家参考阅读
推荐度:
点击下载文档文档为doc格式






