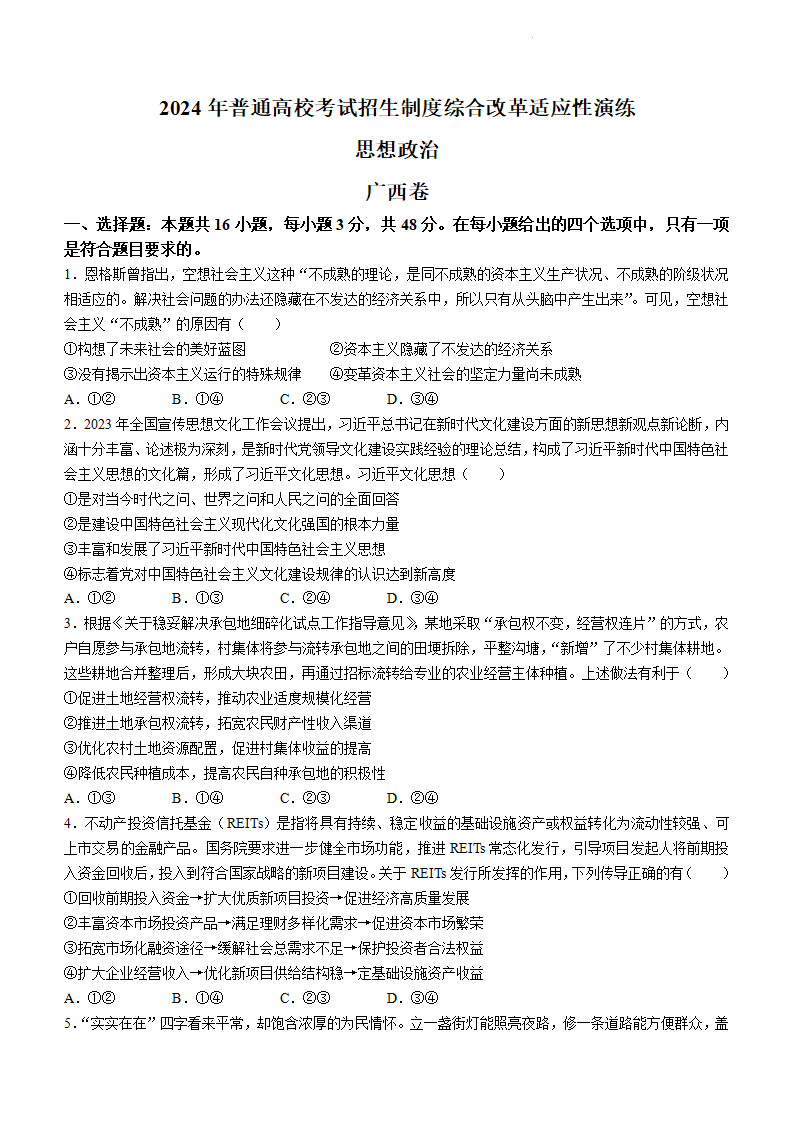
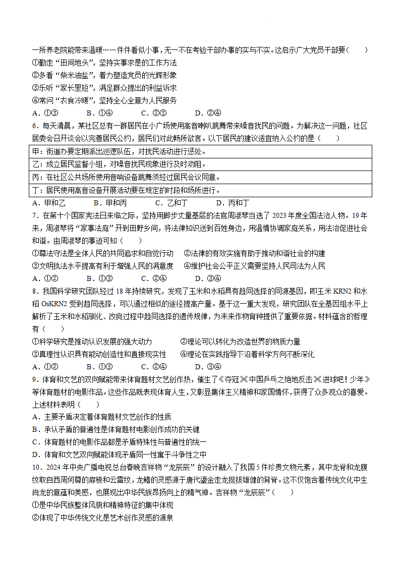
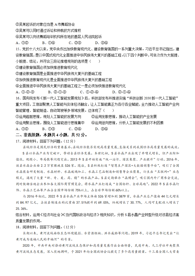
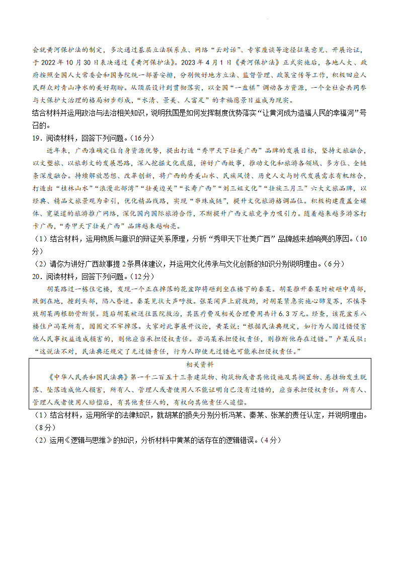
2024新高考七省联考于2024年1月19日开考,本次联考语、数、外三科由教育部提供,采用相同试题,选考科目样卷由省教育考试院自行命题。下面小编为大家带来2024九省联考政治试题(广西),希望对您有所帮助!
2024九省联考政治试题(广西)





高考政治复习的秘诀
往年考生在辨析题上失分较多,主要是思维能力不强,找不准答题点,看问题不全面。如试题中呈现的是文化生活的材料,但设问却要求用哲学或政治生活的观点作答,部分考生审题不清,以为文化生活的材料要用文化生活的观点作答,导致判断失误而失分,十分可惜。
建议考生在政治复习时要加强记忆理解能力的训练,要学会对所学知识的融汇贯通,尤其要重视平时训练和考试中错漏较高的错题,找出政治复习的薄弱点,及时查漏补缺。还要关注时事热点,注重政治知识点和热点相结合的能力训练。
高中政治也与初中很不一样。背的成分少了,灵活运用的成分多。大部分题都是要求运用课本上的原理去分析时事。首先,当然还是课本。必须把政治课本上的每一条原理都记清楚,原理后面的阐述和举例也很重要。各个不同的例子是对应哪个原理的要分清楚,这在选择题中很可能会用得上。经济学比较简单,只要把原理背熟,把分析题的基本思路记清楚就行。
总之,政治是一门趣味性很强的学科,只要我们采取积极认真的学习态度,有明确具体的学习目标,养成良好的学习习惯,掌握正确有效的学习方法,持之以恒地走好每一步,相信我们不仅一定能学好政治,而且还能领略到其中非常美妙而深奥的乐趣!
高考政治应该怎样复习
1、理解很重要
有的同学一味的去背书,死记硬背,最后是背的很流畅,出原题目会做,稍微换一下就不会。原因就是不理解,所以背书就要理解性记忆,灵活一点,这样选择题也能多得分。
政治理解了就能一通百通,而且背的也会快一些,能把各章节相关知识点融合在一起,考试时才能游刃有余。另外,政治考试时如果遇到不会的或没背过的题目,要尽量联系相关的知识点作答,看着采分点写,多写一些,主观题不能留空白,字迹工整。
2、借助高效工具。
速读记忆是一种高效的阅读学习方法,其训练原理就在于激活“脑、眼”潜能,培养形成眼脑直映式的阅读学习方式,主要练习提升阅读速度、注意力、记忆力、理解力、思维力等方面。掌握之后,在阅读政治材料的时候可以快速的提取重点,促进整理归纳分析,提高理解和记忆效率;同时很快的阅读速度,还可以节约大量的时间,游刃有余的做其它事情。
2024九省联考政治试题出炉(广西)相关文章:






