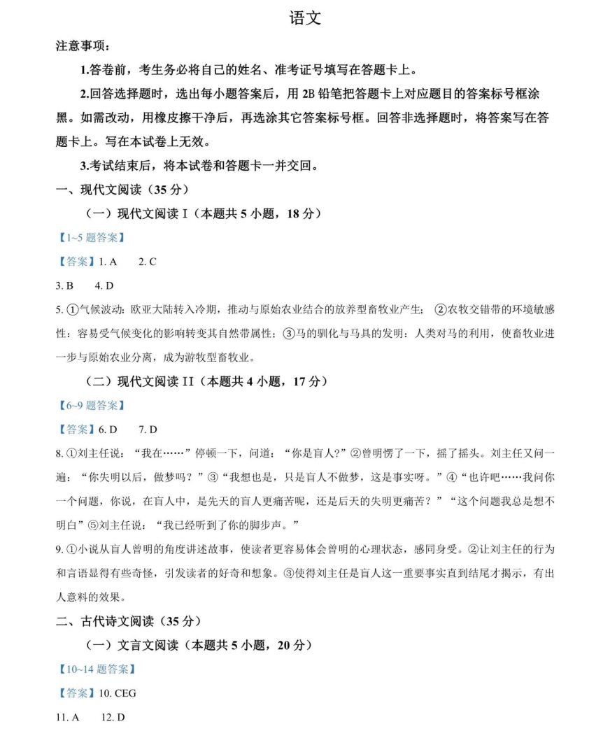
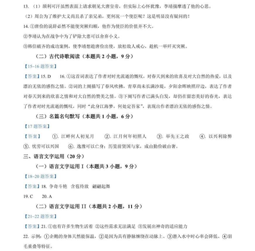
在对于语文备考的前期,首先对于要备考什么内容有个大概的了解,那么关于高三九省联考语文试卷怎么做呢?以下是小编准备的一些2024高三九省联考语文试卷及答案,仅供参考。
2024高三九省联考语文试卷及答案















高中语文有哪些易错基础知识
易读错:
暴虎冯河 “冯”读ping,不读feng
暴殄天物 “殄”读tian(舔),灭
贲临 “贲”在这里读bi(必),不读贲临ben(奔
裨益 “裨”在这里读bi(必),不读裨益pi(皮)
鞭挞 “挞”读ta(踏),不读da(达)
屏息 “屏”在这里读bing(丙),不读屏风,孔雀开屏的ping(平)
博闻强识 “识”在这里读zhi(志),不读识字shi(时)
不啻 “啻”读chi(翅),不读di(帝)
不卑不亢 “亢”读kang(抗),不读kang(康)
瞠目结舌 “瞠”读cheng(撑),不读tang(堂)
成绩 “绩”读ji(机),不读ji(记)
魑魅 chi mei(吃妹),不读li wei(离未)
踟躇 chi chu(池除),不读zhi zhu (知著)
憧憬 “憧”读chong(冲),不读zhuang(撞)
绸缪 “缪”在这里读mou(谋),不读纰缪的miu(谬)
吹毛求疵 “疵”读ci(呲),不读ci(次)
粗犷 “犷”读guang(广),不读kuang(矿)
厝火积薪 “厝”,放置,读cuo(错),不读xi(昔)
鞑靼 da da (达达),不读da dan (达旦)
殚精竭虑 ‘殚”读dan (丹),不读chan (蝉)
饿殍 “殍”读piao (漂,上声),不读 fu (浮)
发扬踔厉 “踔”读chuo (戳),不读zhuo (桌)
菲薄 “菲”fei (匪),不读芳菲的fei(非)
分袂 “袂”,袖子,mei (妹),不读fu(决).联袂而往的”袂”亦读mei (妹)
焚膏继晷 “晷”,日影,读gui(鬼), 不读jiu(咎)
愤懑 “懑”读men (闷),不读man (满)
蛤蜊 “蛤”读ge (隔),不读ga (嘎)
肱骨 “肱”读gong (公),不读hong (宏)
觥筹交错 “觥”gong (工),不读gaung (光)
关卡 “卡”在这里读qia (恰,上声),不读卡车的ka
纶巾 “纶”在这里读guan (官),不读锦纶,条纶的lun(伦)
光风霁月 “霁”,雨后转晴,读ji(济),不读qi(齐)
干涸 “涸”读he (河),不读gu (固)
合卺 “卺”读jin (仅)
荷枪实弹 “荷”在这里读he (贺),不读荷花的he
呼天抢地 “抢”在这里读qiang (枪),不读抢劫的qiang (襁)
怙恶不悛 “怙”,读hu (户),不读gu (姑);”悛”,悔改,读quan (圈)
回溯 “溯”读su (素),不读suo (缩,去声)
佶屈聱牙 “佶”ji (急),不读jie (洁);“聱”读ao
济济一堂 “济”在这里读ji(挤)
觊觎 ji yu (计于)
戛然而止 “戛”读jia(颊),不读ga (嘎)
僭越 “僭”读jian (见),不读qian (潜)
疆埸 “埸”读yi (义),不读chang (场)
狡狯 “狯”读kuai (快),不读hui (会)
觐见 “觐”读jin (进)
粳米 “粳”读jing (京),不读geng
匕首 “匕”读三声(比)
秕糠 “秕”读三声(比)
畚箕 “畚”读三声(本)
文言文实词:
1爱:①爱,亲爱,友爱。《战国策?触龙说赵太后》:“故以其爱不若燕后。”《韩非子?五蠹》:“非疏骨肉爱过客也。”②亲爱的,心爱的。李朝威《柳毅传》:“见大王爱女牧羊于野。”③爱护,爱戴。《史记?陈涉世家》:“吴广素爱人,士卒多为用者。”④怜惜,爱惜。《左传?子鱼论战》:“若受重伤,则如勿伤。”苏洵《六国论》:“向使三国各爱其地。”⑤舍不得,吝啬。《孟子?齐桓晋文之事》:“百姓皆以王为爱也。”又:“吾何爱一牛?”⑥喜爱,爱好。陶渊明《归园田居》:“少无适俗韵,性本爱丘山。”
2按:àn ①用手摁压。《梦溪笔谈?活板》:“以一平板按其面,则字平如砥。”②抚,握。《五人墓碑记》:“缇骑按剑而前。”③控制,抑止;放下。《资治通鉴?赤壁之战》:“何不按兵束甲,北面而事之。”④查看,巡察。高启《书博鸡者事》:“部使者臧,新贵,将按郡至袁。”⑤核查,查验。张溥《五人墓碑记》:“以吴民之乱请于朝,按诛五人。”“按语”即本此义。
3白: bái ①白色。《史记?鸿门宴》:“我持白璧一双,欲献大王。”[白丁]无功名的人。刘禹锡《陋室铭》:“往来无白丁。”②光亮,明亮。杜甫《闻官军收河南河北》:“白日放歌须纵酒,青春作伴好还乡。”③纯洁,皎洁。白居易《琵琶行》:“唯见江心秋月白。”④明白;洗雪。高启《书博鸡者事》:“然使君冤未白,犹无益也。”⑤禀告,告诉。柳宗元《童区寄传》:“虚吏白州,州白大府。”
4拜: bài ①表示恭敬的礼节,跪地,两手合抱于胸前。《史记?鸿门宴》:“哙拜谢,起,立而饮之。”②拜访,拜见。《孔雀东南飞》:“府吏还家去,上堂拜阿母。”③拜谢。《左传?之战》:“若从君惠而免之,三年将拜君赐。④授予官职。《后汉书?张衡传》:“安帝雅闻衡善术学,公车特征拜郎中。”⑤接受官职。文天祥《指南录后序》:“于是辞相印不拜。”⑥敬词(有时含上奏、上进之意)。《红楼梦?林黛玉进贾府》:“下面一行小字,道是:‘同乡世教弟勋袭东郡王穆莳拜手书’。”
5谤: bang ①公开指责别人的过失。《战国策?邹忌讽齐王纳谏》:“能谤讥于市朝,闻寡人之耳者,受下赏。”②毁谤,诽谤。《史记?屈原列传》:“信而见疑,忠而被谤。”
6暴:一pù ①晒。《荀子?劝学》:“虽有槁暴,不复挺者,使之然也。”②暴露。苏洵《六国论》:“思厥先祖父,暴霜露,斩荆棘,以有尺寸之地。”③显露。张溥《五人墓碑记》:“是以蓼洲周公,忠义暴于朝廷,赠谥美显,荣于身后。”
二bào ①猛烈。蒲松龄《促织》:“屡撩之,虫暴怒。”②突然,猛然。《吕氏春秋?察今》:水暴益,荆人弗知。”③暴躁,急躁。《孔雀东南飞》:“我有亲父兄,性行暴如雪。”④凶残,残暴。《史记?陈涉世家》:“将军身被坚执锐,伐无道,诛暴秦。”⑤欺凌,侵害。《世说新语?周处》:“又义兴水中有蛟,山中有白额虎,并皆暴犯百姓。”⑥祸患,祸害。纪昀《唐翁猎虎》:“近城有虎暴。”
7卑: bēi ①低,低下。《资治通鉴?淝水之战》:“且东南卑湿。”②地位低下,卑微,低贱。诸葛亮《出师表》:“先帝不以臣卑鄙,猥自枉屈,三顾臣于草庐之中。③贬低,降低。《韩非子?有度》:“卑主之名,以显其身。”④低劣,差。宋濂《送东阳马生序》:“其业有不精,德有不成者,非天质之卑,则心不若余之专耳。”⑤以……为卑,轻视。晃错《论贵粟疏》:“吏之所卑,法之所尊也。”⑥衰微,衰落。《左传?昭公三年》:“公室将卑,其宗族枝叶先落。”⑦谦词。如“卑职”等。
8备: bèi ①具备,完备。《荀子?劝学》:“积善成德,而神明自得,圣心备焉。”②齐全,周详,周到。李渔《芙蕖》:“芙蕖之可人,其事不一而足,请备述之。”?③副词,尽,皆。《左传?城濮之战》:“险阻艰难,备尝之矣。”④充数,充备。《史记?毛遂自荐》:“今少一人,愿君即以遂备员而行矣。”⑤防备,准备,预备。《左传? 之战》:“郑有备矣,不可冀也。”⑥设施,措施。《韩非子?五蠹》:“故事因于世,而备适于事。”
9倍: bèi ①反背,背叛。贾谊《治安策》:“下无倍畔之心,上无诛伐之志。”(畔:通叛)②违背,背弃。《史记?鸿门宴》:“愿伯具言臣之不敢倍德也。”③背对,背后。《史记?淮阴侯列传》:“右倍山陵,前左水泽。”(大意为:右面背后是山陵,前方左边是水泽。)④在原数上增加的相等的数,一倍。《孙子?谋攻》:“故用兵之法,十则围之,五则攻之,倍则分之。”[倍日]一日作两日用,一日走两日的路程。《史记?孙膑减灶》:“与其轻锐倍日并行逐之。”⑤加倍,更加。《九月九日忆山东兄弟》:“独在异乡为异客,每逢佳节倍思亲。”[说明]“倍”和“背”,本义不同,但某些引申义相同。这是不同源的同义词,并非通假字。
10悖: bèi ①违背,抵触。《左传? 之战》:“勤而无所,必有悖心。”②叛逆,背叛。《史记?秦始皇本纪》:“殄媳暴悖。”(殄:消灭)③谬误,荒谬。《吕氏春秋?察今》:“故治国无法则乱,守法而弗变则悖,悖乱不可以持国。”④昏惑,糊涂。《战国策?楚策》:“先生老悖乎?”
11被:一bèi ①被子。屈原《招魂》:“翡翠珠被,烂齐光些。”(烂:光亮的样子。齐光:指翡翠与明珠的光彩相辉映。些:语气词。)②覆盖。蒲松龄《促织》:“成归,闻妻言,如被冰雪。”③加在……之上,加于,给予。李朝威《柳毅传》:“幸被齿发,何敢负德?”④遭
受,蒙受。《战国策?荆轲剌秦王》:“秦王复击轲,被八创。”⑤介词,被。表示被动。《史记?屈原列传》:“信而见疑,忠而被谤,能无怨乎?”
二pí通“披”。①穿,披。《史记?陈涉世家》:“将军身被坚执锐,伐无道,诛暴秦。”②分散,散开。《史记?屈原列传》:“屈原至于江滨,被发行吟泽畔。”
12比: bǐ ①并列,挨靠在一起。《核舟记》:“其两膝相比者,各隐卷底衣褶中。”成语有“栉比鳞次”。[比邻]近邻。王勃《杜少府之任蜀州》:“海内存知己,天涯若比邻。”②齐等,同等。《战国策?荆轲剌秦王》:“愿举国为内臣,比诸侯之列。”③认为和……一样,比拟,比作。《三国志?隆中对》:“每自比于管仲、乐毅。”④勾结。《论语?为政》:“君子周而不比,小人比而不周。”(周:团结,和很多人接近。)⑤接连,连续。《史记?吕太后本纪》:“又比杀三赵王。”[比比]屡屡,处处。洪亮吉《治平篇》:“何怪乎遭风雨霜露饥寒颠踣而死者之比比乎?”⑥比较,相比。柳宗元《捕蛇者说》:“比吾乡邻之死则已后矣。”⑦较量。贾谊《过秦论》:“试使山东之国与陈涉度长大,比权量力,则不可同年而语矣。”⑧等到。《论语?侍坐》:“比及三年,可使有勇,且知方也。”
13鄙: bì ①边远的村邑,边疆地区。彭端淑《为学》:“蜀之鄙,有二僧。”②鄙陋,鄙俗,鄙琐。《左传?曹刿论战》:“肉食者鄙,未能远谋。”③轻贱。《孔雀东南飞》:“人贱物亦鄙,不足留后人。”④鄙薄,轻视。司马光《训俭示康》:“孔子鄙其小器。”⑤自谦之词。王勃《滕王阁序》:“敢竭鄙诚,恭疏短引。”(恭疏短引:恭敬地写了这篇短序。)[鄙人]、[鄙夫]1、村野百姓,乡下人。《战国策?荆轲刺秦王》:“北蛮夷之鄙人,未尝见天子,故振慑。”2、自我谦称。表示鄙陋。马中锡《中山狼传》:“鄙人不慧,将有志于世。”
14币: bì①古人用作礼物的丝织品,又泛指礼物,包括帛、玉、皮、马等。《战国策?荆轲刺秦王》:“持千金之资币物,厚遗秦王宠臣中庶子蒙嘉。”②贷币,钱币。王安石《伤仲永》:“或以钱币乞之。”
15毕: bì ①打猎用的有长柄的网。又为用长柄网捕捉。《诗经?鸳鸯》:“鸳鸯于飞,毕之罗之。”②完毕,结束。《史记?廉颇蔺相如列传》:“卒廷见相如,毕礼而归之。”③竭尽,终尽。《列子?愚公移山》:“吾与汝毕力平险。” ④副词,全,都。林嗣环《口技》:“忽然抚尺一下,群响毕绝。”
16蔽: bì ①遮蔽,遮挡。《梦溪笔谈?雁荡山》:“既非挺出地上,则为深谷林莽所蔽。”②蔽护,掩护。《史记?鸿门宴》:“项伯亦拔剑起舞,常以身翼蔽沛公。”③隐藏,躲避。柳宗元《黔今驴》:“虎视之,庞然大物也,以为神,蔽林间窥之。”④蒙蔽,受蒙蔽。《战国策?邹忌讽齐王纳谏》:“由此观之,王之蔽甚矣。”⑤总括,概括。《论语?为政》:“诗三百,一言以蔽之,曰:思无邪。”(一言以蔽之:用一句话概括它。思无邪:思想纯正。)
17弊: bì ①破败,败坏。苏轼《教战守策》:“数十年间,甲兵顿弊。”②弊病,害处。苏洵《六国论》:“六国破灭,非兵不利,战不善,弊在赂秦。”③困乏,疲惫。贾谊《过秦论》:“率疲弊之卒,将数百之众,转而攻秦。”
18辨: biàn ①分别,辨别。《孟子?鱼多所欲也》:“万钟则不辨礼义而受之,万钟于我何加焉。”②辩论,申辩。通“辩”。王安石《答司马谏议书》:“故略上报,不复一一自辨。”
比
①并列,并如:其两膝相比者,各隐卷底衣褶中 -《核舟记》
②等到。如:比去,以手阖门。
③齐等,同等。如:与天地兮比寿,与日月兮齐光
鄙
①边界:蜀之鄙有二僧-《愚公移山》
②庸俗,浅陋:鄙贱之人,不知将军宽之至此也。
③轻视:孔子鄙其小气
兵
①武器:收天下之兵 —《过秦论》
②兵士:得选兵八万人(信) 五万兵难卒合
③军队:而秦兵又至矣《六国论》吴起……制其兵《过秦论》
69病
①疾病,生病:吾王庶几无疾病与,何以能鼓乐也(孟子)
②弄成病:以夭梅病梅为业以求钱
察
明显;精明水至清则无鱼,人至察则无徒。——东方朔《答客难》
察察 cháchá 洁净的样子人又谁能以身之察察,受物之汶汶者乎?——《史记·屈原贾生列传》
察纳 chánà 审查采纳陛下亦宜自谋,以咨诹善道,察纳雅言,深追先帝遗诏。——诸葛亮《出师表》
乘
1乘犊车,从吏卒(驾车,坐车,骑马)
2因利乘便,宰割天下(趁着,凭借)
3自京师乘风雪(趁,冒着
4乘鄂渚而反顾兮(登上)
5比至陈,车六七百乘,(sheng量词,古时一车四马为一乘)
6以乘韦先,牛二十犒师(四)
从
①跟随:吾与汝俱幼,从嫂归葬河阳(祭)
②使跟随:沛公旦日从百余骑来见项王——《鸿门宴》
③由,自:从郦山下,道芷阳间行。——《鸿门宴》
④合纵:合从缔交,相与为一——《过秦论》
⑤堂房亲属:谢安,字安石,尚从弟也(《晋书》)
⑥顺从,听从:佚之狐言于郑伯曰:“国危矣!若使烛之武见秦君,师必退。”公从之。(烛)
⑦依傍,挨着:樊哙从良坐。——《鸿门宴》
⑧特指“跟(向)……学习”:惑而不从师,其为惑也,终不解矣——《师说》
当
1木兰当户织(对着,面对)——《木兰说》
2募有能捕之者,当其租入(抵,相抵)
3有大石当中流(阻挡,抵挡)
4北邀当国者相见(执掌,主持)
5念窦娥葫芦提当罪愆(承担)
6臣知欺大王之罪当诛(应当,应该)
h7将献公堂,惴惴恐不当意(恰当,适合,合宜)
8犯法当死(判处,判罪)
9有狼当道,人立而啼(当道)
10一夫当关,万人莫开(占据、把守)
11当是时也,商佐之(值,在、正此)
12不久当归还,还必相迎取(必然,必定、一定)
道
1怀其璧,从径道之(路,道路)
2从郦山下,道芷阳间行(取道)
3师者,所以传道受业解惑也(道理,规律)——《师说》
4于是废先王之道(主张,思想,学说)
5伐无道,诛暴秦(道义)
6人道是,三国周郎赤壁(说,谈论)—《念奴娇·赤壁怀古》
7臣之所好者,道也(道理、规律) ‘
8道不同,不相为谋(意向)
9闻操已向荆州晨夜兼道(走路、赶路)
10故园谁道有书来(料想)
11道之以政(通导、引导)
12道义:道德和正义
13行程:道理
得
1所得表众亦极七八万耳(得到,获得,与“失”相对)
2古人之观于天地、山川、草木、虫鱼、鸟兽,往往有得(心得,收获)
3未得与项羽相见(能够)
4吾得兄事之(应该)
5所识穷乏者我欤(通“德”感恩)
6得无教我虫所耶(得无:莫非,岂不是)
7意气扬扬,甚自得也(得意)
8积善成德,而神明自得,圣心备焉(具备)
9某亦守法,与公甚相得(融洽)
10此言得之(对、合适)
伐
①攻打:大兴师伐秦(屈)其后,秦伐璨(廉颇蔺相如)
②砍伐:后因伐木,始见此山(梦)坎坎伐檀兮(伐)
③功业:此五霸之伐也(信)
④夸耀:每一令出,平伐其功(屈)
负
1颁白者不负戴于道路矣(背东西,以背载物)
2均之二策,宁许以负秦曲(担负,承担)
3秦贪,负其强,(依仗,凭借)
4臣诚恐见欺于王而负赵(对不起,辜负)
5相如度秦王虽斋,决负约不偿城,乃使其从者衣褐,(违背,背弃)
6不知彼而知已,一胜一负(失败)
7苍山负雪,明烛天南。(覆盖)
8通家尚负责。(亏欠,拖受)
故
1父母俱存,兄弟无故(事,事故)
2以故法为其国与此同(旧,与“新”相对)
3暮去朝来颜色故(衰老)
4累官故不失州郡也(仍然)
5君安与项伯有故(老朋友,引申为交情)
6既克,公问其故(原因,缘故)
7故遣将守关者(故意,特意)
8此物故非西产(原来,本来)
9故臣复取壁(所以,因此)
10而从六国破亡之故事(故事:旧事,前列)——《六国论》
11病故,物故(死亡)
顾
1赢得仓皇北顾(回头看;回头)
2顾野有麦场(看)
3三顾臣于草庐之中(探问,拜访) ——《出师表》
4子布、元表诸人各顾妻子)(顾惜,顾念)
5大行不顾细谨(考虑
6顾念蓄劣物终无所用,顾吾念之,强秦之所以不敢加兵于赵者(但是)
7顾玩:仔细端详
8吾每念常痛于骨髓,顾不知计所出耳(表轻微转折)
9人之立志,顾不如蜀鄙之僧哉(反而难道)
常考古诗词
氓之蚩蚩,抱布贸丝。匪来贸丝,来即我谋。
送子涉淇,至于顿丘。匪我愆期,子无良媒。将子无怒,秋以为期。
乘彼垝垣,以望复关。不见复关,泣涕涟涟。
既见复关,载笑载言。尔卜尔筮,体无咎言。以尔车来,以我贿迁。
迢迢牵牛星 汉乐府
迢迢牵牛星,皎皎河汉女。纤纤擢素手,札札弄机杼。
终日不成章,泣涕零如雨。河汉清且浅,相去复几许?
盈盈一水间,脉脉不得语。
短歌行 曹操
对酒当歌,人生几何?譬如朝露,去日苦多。
慨当以慷,忧思难忘。何以解忧?唯有杜康。
青青子衿,悠悠我心。但为君故,沉吟至今。
呦呦鹿鸣,食野之苹。我有嘉宾,鼓瑟吹笙。
明明如月,何时可掇?忧从中来,不可断绝。
越陌度阡,枉用相存。契阔谈讌,心念旧恩。
月明星稀,乌鹊南飞。绕树三匝,何枝可依?
山不厌高,海不厌深。周公吐哺,天下归心。
山居秋暝 王维
空山新雨后,天气晚来秋。明月松间照,清泉石上流。
竹喧归浣女,莲动下渔舟。随意春芳歇,王孙自可留。
离骚 屈原
帝高阳之苗裔兮,朕皇考曰伯庸。摄提贞于孟陬兮,唯庚寅吾以降。
皇览揆余初度兮,肇锡余以嘉名。名余曰正则兮,字余曰灵均。
纷吾既有此内美兮,又重之以修能。扈江离与辟芷兮,纫秋兰以为佩。
汩余若将不及兮,恐年岁之不吾与。朝搴阰之木兰兮,夕揽洲之宿莽。
日月忽其不淹兮,春与秋其代序。唯草木之零落兮,恐美人之迟暮。
不抚壮而弃秽兮,何不改乎此度也?乘骐骥以驰骋兮,来吾道夫先路也。
归园田居 陶渊明
少无适俗韵,性本爱丘山。误落尘网中,一去三十年。
羁鸟恋旧林,池鱼思故渊。开荒南野际,守拙归园田。方宅十余亩,草屋八 九间。榆柳荫后檐,桃李罗堂前。暧暧远人村,依依墟里烟。狗吠深巷中,鸡鸣桑树颠。
户庭无尘杂,虚室有余闲。久在樊笼中,复得返自然。
石头城 刘禹锡
山围故国周遭在,潮打空城寂寞回。淮水东边旧时月,夜深还过女墙来。
过华清宫 杜牧
长安回望绣成堆,山顶千门次第开。一骑红尘妃子笑,无人知是荔枝来。
书愤 陆游
早岁那知世事艰,中原北望气如山。楼船夜雪瓜洲渡!铁马秋风大散关。
塞上长城空自许,镜中衰鬓已先斑。出师一表真名世,千载谁堪伯仲间!
虞美人 李煜
春花秋月何时了?往事知多少。小楼昨夜又东风,故国不堪回首月明中。
雕栏玉砌应犹在,只是朱颜改。问君能有几多愁?恰似一江春水向东流。
雨霖铃 柳永
寒蝉凄切,对长亭晚,骤雨初歇。都门帐饮无绪,留恋处,兰舟催发。执手相看泪眼,竟无语凝噎。念去去,千里烟波,暮霭沉沉楚天阔。
多情自古伤离别,更那堪冷落清秋节!今宵酒醒何处?杨柳岸晓风残月。此去经年,
应是良辰好景虚设。便纵有千种风情,更与何人说!
声声慢 李清照
寻寻觅觅,冷冷清清,凄凄惨惨戚戚。乍暖还寒时候,最难将息。三杯两盏淡酒,怎敌他,晚来风急?雁过也,正伤心,却是旧时相识。
满地黄花堆积。憔悴损,如今有谁堪摘?守着窗儿,独自怎生得黑?梧桐更兼细雨,到黄昏,点点滴滴。这次第,怎一个愁字了得!
念奴娇?赤壁怀古 苏轼
大江东去,浪淘尽,千古风流人物。故垒西边,人道是,三国周郎赤壁。乱石穿空,
惊涛拍岸,卷起千堆雪。江山如画,一时多少豪杰。
遥想公瑾当年,小乔初嫁了,雄姿英发。羽扇纶巾,谈笑间,樯橹灰飞烟灭。故国神游,
多情应笑我,早生华发。人生如梦,一尊还酹江月。
永遇乐?京口北固亭怀古 辛弃疾
千古江山,英雄无觅孙仲谋处。舞榭歌台,风流总被雨打风吹去。斜阳草树,寻常巷陌,人道寄奴曾住。想当年,金戈铁马,气吞万里如虎。
元嘉草草,封狼居胥,赢得仓皇北顾。四十三年,望中犹记,烽火扬州路。可堪回首,佛狸祠下,一片神鸦社鼓!凭谁问:廉颇老矣,尚能饭否?
扬州慢 姜夔
淮左名都,竹西佳处,解鞍少驻初程。过春风十里,尽荠麦青青。自胡马窥江去后,
废池乔木,犹厌言兵。渐黄昏,清角吹寒,都在空城。
杜郎俊赏,算而今重到须惊。纵豆蔻词工,青楼梦好,难赋深情。二十四桥仍在,
波心荡,冷月无声。念桥边红药,年年知为谁生!
客至 杜甫
舍南舍北皆春水,但见群鸥日日来。花径不曾缘客扫,蓬门今始为君开。
盘飧市远无兼味,樽酒家贫只旧醅。肯与邻翁相对饮,隔篱呼取尽余杯。
登高 杜甫
风急天高猿啸哀,渚清沙白鸟飞回。无边落木萧萧下,不尽长江滚滚来。万里悲秋常作客,百年多病独登台。艰难苦恨繁霜鬓,潦倒新停浊酒杯。
蜀相 杜甫
丞相祠堂何处寻?锦官城外柏森森。映阶碧草自春色,隔叶黄鹂空好音。
三顾频烦天下计,两朝开济老臣心。出师未捷身先死,长使英雄泪满襟。
登岳阳楼 杜甫
昔闻洞庭水,今上岳阳楼。吴楚东南坼,乾坤日夜浮。
亲朋无一字,老病有孤舟。戎马关山北,凭轩涕泗流。
长亭送别 王实甫
[正宫][端正好]碧云天,黄花地,西风紧。北雁南飞。晓来谁染霜林醉?总是离人泪。
锦瑟 李商隐
锦瑟无端五十弦,一弦一柱思华年。庄生晓梦迷蝴蝶,望帝春心托杜鹃。
沧海月明珠有泪,蓝田日暖玉生烟。此情可待成追忆,只是当时已惘然。
鹊桥仙 秦观
纤云弄巧,飞星传恨,银汉迢迢暗度。金风玉露一相逢,便胜却人间无数。
柔情似水,佳期如梦,忍顾鹊桥归路。两情若是久长时,又岂在朝朝暮暮!
李凭箜篌引 李贺
吴丝蜀桐张高秋,空山凝云颓不流。江娥啼竹素女愁,李凭中国弹箜篌。
昆山玉碎凤凰叫,芙蓉泣露香兰笑。十二门前融冷光,二十三丝动紫皇。
女娲炼石补天处,石破天惊逗秋雨。梦入神山教神妪,老鱼跳波瘦蛟舞。
吴质不眠倚桂树,露脚斜飞湿寒兔。
桂枝香?金陵怀古 王安石
登临送目,正故国晚秋,天气初肃。千里澄江似练,翠峰如簇。征帆去棹残阳里,背西风、酒旗斜矗。彩舟云淡,星河鹭起,画图难足。
念往昔、豪华竞逐,叹门外楼头,悲恨相续。千古凭高对此,漫嗟荣辱。六朝旧事随流水,但寒烟芳草凝绿。至今商女,时时犹唱,《后庭》遗曲。
菩萨蛮 温庭筠
小山重叠金明灭,鬓云欲度香腮雪。懒起画蛾眉,弄妆梳洗迟。
照花前后镜,花面交相映。新帖绣罗襦,双双金鹧鸪。
邹忌讽齐王纳谏 《战国策》
邹忌修八尺有余,而形貌昳丽。朝服衣冠,窥镜,谓其妻曰:“我孰与城北徐公美?”其妻曰:“君美甚,徐公何能及君也!”城北徐公,齐国之美丽者也。忌不自信,而复问其妾曰:“吾孰与徐公美?”妾曰:“徐公何能及君也!”旦日,客从外来,与坐谈,问之客曰:“吾与徐公孰美?”客曰:“徐公不若君之美也。”明日,徐公来,孰视之,自以为不如;窥镜而自视,又弗如远甚。暮寝而思之,曰:“吾妻之美我者,私我也;妾之美我者,畏我也;客之美我者,欲有求于我也。”
于是入朝见威王,曰:“臣诚知不如徐公美。臣之妻私臣,臣之妾畏臣,臣之客欲有求于臣,皆以美于徐公。今齐地方千里,百二十城,宫妇左右莫不私王,朝廷之臣莫不畏王,四境之内莫不有求于王。由此观之,王之蔽甚矣!”
王曰“善。”乃下令:“群臣吏民,能面刺寡人之过者,受上赏;上书谏寡人者,受中赏;
能谤讥于市朝,闻寡人之耳者,受下赏。”令初下,群臣进谏,门庭若市;数月之后,时时而间进;期年之后,虽欲言,无可进者。
燕、赵、韩、魏闻之,皆朝于齐。此所谓战胜于朝廷。
梦游天姥吟留别 李白
海客谈瀛洲,烟涛微茫信难求;越人语天姥,云霞明灭或可睹。天姥连天向天横,势拔五岳掩赤城。天台一万八千丈,对此欲倒东南倾。
我欲因之梦吴越,一夜飞度镜湖月。湖月照我影,送我至剡溪。谢公宿处今尚在,渌水荡漾清猿啼。脚着谢公屐,身登青云梯。半壁见海日,空中闻天鸡。千岩万转路不定,迷花倚石忽已暝。熊咆龙吟殷岩泉,栗深林兮惊层巅。云青青兮欲雨,水澹澹兮生烟。列缺霹雳,丘峦崩摧。洞天石扉,訇然中开。青冥浩荡不见底,日月照耀金银台。霓为衣兮风为马,云之君兮纷纷而来下。虎鼓瑟兮鸾回车,仙之人兮列如麻。忽魂悸以魄动,恍惊起而长嗟。惟觉时之枕席,失向来之烟霞。
世间行乐亦如此,古来万事东流水。别君去兮何时还?且放白鹿青崖间,须行即骑访名山。安能摧眉折腰事权贵,使我不得开心颜!
将进酒 李白
君不见黄河之水天上来,奔流到海不复回。君不见高堂明镜悲白发,朝如青丝暮成雪。人生得意须尽欢,莫使金樽空对月。天生我材必有用,千金散尽还复来。烹羊宰牛且为乐,会须一饮三百杯。
岑夫子,丹丘生,将进酒,杯莫停。与君歌一曲,请君为我倾耳听:钟鼓馔玉不足贵,但愿长醉不复醒。古来圣贤皆寂寞,惟有饮者留其名。陈王昔时宴平乐,斗酒十千恣欢谑。主人何为言少钱,径须沽取对君酌。五花马,千金裘,呼儿将出换美酒,与尔同销万古愁。
兵车行 杜甫
车辚辚,马萧萧,行人弓箭各在腰。耶娘妻子走相送,尘埃不见咸阳桥。牵衣顿足拦道哭,哭声直上干云霄。
道旁过者问行人,行人但云点行频。或从十五北防河,便至四十西营田。去时里正与裹头,归来头白还戍边。边庭流血成海水,武皇开边意未已。君不闻汉家山东二百州,千村万落生荆杞。纵有健妇把锄犁,禾生陇亩无东西。况复秦兵耐苦战,被驱不异犬与鸡。
长者虽有问,役夫敢伸恨?且如今年冬,未休关西卒。县官急索租,租税从何出?信知生男恶,反是生女好。生女犹得嫁比邻,生男埋没随百草。君不见青海头,古来白骨无人收,新鬼烦冤旧鬼哭,天阴雨湿声啾啾。
蜀道难 李白
噫吁嚱,危呼高哉!蜀道之难,难于上青天!蚕丛及鱼凫,开国何茫然!尔来四万八千岁,不与秦塞通人烟。西当太白有鸟道,可以横绝峨眉巅。地崩山摧壮士死,然后天梯石栈相钩连。上有六龙回日之高标,下有冲波逆折之回川。黄鹤之飞尚不得过,猿猱欲度愁攀援。青泥何盘盘,百步九折萦岩峦。扪参历井仰胁息,以手抚膺坐长叹。
问君西游何时还?畏途巉岩不可攀。但见悲鸟号古木,雄飞雌从绕林间。又闻子规啼夜月,愁空山。蜀道之难,难于上青天,使人听此凋朱颜!连峰去天不盈尺,枯松倒挂倚绝壁。飞湍瀑流争喧豗,砯崖转石万壑雷。其险也如此,嗟尔远道之人胡为乎来哉!
剑阁峥嵘而崔嵬,一夫当关,万夫莫开。所守或匪亲,化为狼与豺。朝避猛虎,夕避长蛇;磨牙吮血,杀人如麻。锦城虽云乐,不如早还家。蜀道之难,难于上青天,侧身西望长咨嗟。
滕王阁序 王勃
时维九月,序属三秋。潦水尽而寒潭清,烟光凝而暮山紫。俨骖騑于上路,访风景于崇阿;临帝子之长洲,得天人之旧馆。层峦耸翠,上出重霄;飞阁流丹,下临无地。鹤汀凫渚,穷岛屿之萦回;桂殿兰宫,即冈峦之体势。
披绣闼,俯雕甍,山原旷其盈视,川泽纡其骇瞩。闾阎扑地,钟鸣鼎食之家;舸舰弥津,青雀黄龙之舳。云销雨霁,彩彻区明。落霞与孤鹜齐飞,秋水共长天一色。渔舟唱晚,响穷彭蠡之滨;雁阵惊寒,声断衡阳之浦。
劝学 《荀子》
君子曰:学不可以已。
青,取之于蓝,而青于蓝;冰,水为之,而寒于水。木直中绳。輮以为轮,其曲中规。虽有槁暴,不复挺者,輮使之然也。故木受绳则直,金就砺则利,君子博学而日参省乎己,则知明而行无过矣。
吾尝终日而思矣,不如须臾之所学也;吾尝跂而望矣,不如登高之博见也。登高而招,臂非加长也,而见者远;顺风而呼,声非加疾也,而闻者彰。假舆马者,非利足也,而致千里;假舟楫者,非能水也,而绝江河,君子生非异也,善假于物也。
积土成山,风雨兴焉;积水成渊,蛟龙生焉;积善成德,而神明自得,圣心备焉。故不积跬步,无以至千里;不积小流,无以成江海。骐骥一跃,不能十步;驽马十驾,功在不舍。锲而舍之,朽木不折;锲而不舍,金石可镂。蚓无爪牙之利,筋骨之强,上食埃土,下饮黄泉,用心一也。蟹六跪而二螯,非蛇鳝之穴无可寄托者,用心躁也。
师说 韩愈
古之学者必有师。师者,所以传道受业解惑也。人非生而知之者,孰能无惑?惑而不从师,其为惑也,终不解矣。生乎吾前,其闻道也固先乎吾,吾从而师之;生乎吾后,其闻道也亦先乎吾,吾从而师之。吾师道也,夫庸知其年之先后生于吾乎?是故无贵无贱,无长无少,道之所存,师之所存也。
嗟乎!师道之不传也久矣!欲人之无惑也难矣!古之圣人,其出人也远矣,犹且从师而问焉;今之众人,其下圣人也亦远矣,而耻学于师。是故圣益圣,愚益愚。圣人之所以为圣,愚人之所以为愚,其皆出于此乎?爱其子,择师而教之;于其身也,则耻师焉,惑矣。彼童子之师,授之书而习其句读者,非吾所谓传其道解其惑者也。句读之不知,惑之不解,或师焉,或不焉,小学而大遗,吾未见其明也。巫医乐师百工之人,不耻相师。士大夫之族,曰师曰弟子云者,则群聚而笑之。问之,则曰:“彼与彼年相若也,道相似也,位卑则足羞,官盛则近谀。”呜呼!师道之不复,可知矣。巫医乐师百工之人,君子不齿,今其智乃反不能及,其可怪也欤!
圣人无常师。孔子师郯子、苌弘、师襄、老聃。郯子之徒,其贤不及孔子。孔子曰:三人行,则必有我师。是故弟子不必不如师,师不必贤于弟子,闻道有先后,术业有专攻,如是而已。
李氏子蟠,年十七,好古文,六艺经传皆通习之,不拘于时,学于余。余嘉其能行古道,作《师说》以贻之。
阿房宫赋 杜牧
六王毕,四海一,蜀山兀,阿房出。覆压三百余里,隔离天日。骊山北构而西折,直走咸阳。二川溶溶,流入宫墙。五步一楼,十步一阁;廊腰缦回,檐牙高啄;各抱地势,钩心斗角。盘盘焉,囷囷焉,蜂房水涡,矗不知其几千万落。长桥卧波,未云何龙?复道行空,不霁何虹?高低冥迷,不知西东。歌台暖响,春光融融;舞殿冷袖,风雨凄凄。一日之内,一宫之间,而气候不齐。
妃嫔媵嫱,王子皇孙,辞楼下殿,辇来于秦,朝歌夜弦,为秦宫人。明星荧荧,开妆镜也;绿云扰扰,梳晓鬟也;渭流涨腻,弃脂水也;烟斜雾横,焚椒兰也。雷霆乍惊,宫车过也;辘辘远听,杳不知其所之也。一肌一容,尽态极妍,缦立远视,而望幸焉;有不得见者三十六年。燕赵之收藏,韩魏之经营,齐楚之精英,几世几年,剽掠其人,倚叠如山;一旦不能有,输来其间。鼎铛玉石,金块珠砾,弃掷逦迤,秦人视之,亦不甚惜。
嗟乎!一人之心,千万人之心也。秦爱纷奢,人亦念其家。奈何取之尽锱铢,用之如泥沙?使负栋之柱,多于南亩之农夫;架梁之椽,多于机上之工女;钉头磷磷,多于在庾之粟粒;瓦缝参差,多于周身之帛缕;直栏横槛,多于九土之城郭;管弦呕哑,多于市人之言语。使天下之人,不敢言而敢怒;独夫之心,日益骄固。戍卒叫,函谷举,楚人一炬,可怜焦土!
呜呼!灭六国者六国也,非秦也;族秦者秦也,非天下也。嗟夫!使六国各爱其人,则足以拒秦;使秦复爱六国之人,则递三世可至万世而为君,谁得而族灭也?秦人不暇自哀,而后人哀之;后人哀之而不鉴之,亦使后人而复哀后人也。
六国论 苏洵
六国破灭,非兵不利,战不善,弊在赂秦。赂秦而力亏,破灭之道也。或曰:六国互丧,率赂秦耶?曰:不赂者以赂者丧,盖失强援,不能独完。故曰弊在赂秦也。
秦以攻取之外,小则获邑,大则得城。较秦之所得,与战胜而得者,其实百倍;诸侯之所亡,与战败而亡者,其实亦百倍。则秦国之所大欲,诸侯之所大患,固不在战矣。思厥先祖父,暴霜露,斩荆棘,以有尺寸之地。子孙视之不甚惜,举以予人,如弃草芥。今日割五城,明日割十城,然后得一夕安寝。起视四境,而秦兵又至矣。然则诸侯之地有限,暴秦之欲无厌,奉之弥繁,侵之愈急。故不战而强弱胜负已判矣。至于颠覆,理固宜然。古人云:“以地事秦,犹抱薪救火,薪不尽,火不灭。”此言得之。
齐人未尝赂秦,终继五国迁灭,何哉?与嬴而不助五国也。五国既丧,齐亦不免矣。燕赵之君,始有远略,能守其土,义不赂秦。是故燕虽小国而后亡,斯用兵之效也。至丹以荆卿为计,始速祸焉。赵尝五战于秦,二败而三胜。后秦击赵者再,李牧连却之。洎牧以谗诛,邯郸为郡,惜其用武而不终也。且燕赵处秦革灭殆尽之际,可谓智力孤危,战败而亡,诚不得已。向使三国各爱其地,齐人勿附于秦,刺客不行,良将犹在,则胜负之数,存亡之理,当与秦相较,或未易量。
呜呼!以赂秦之地封天下之谋臣,以事秦之心礼天下之奇才,并力西向,则吾恐秦人食之不得下咽也。悲夫!有如此之势,而为秦人积威之所劫,日削月割,以趋于亡。为国者,无使为积威之所劫哉!
夫六国与秦皆诸侯,其势弱于秦,而犹有可以不赂而胜之之势。苟以天下之大,而从六国破亡之故事,是又在六国下矣。
游褒禅山记 王安石
其下平旷,有泉侧出,而记游者甚众,——所谓前洞也。
由山以上五六里,有穴窈然,入之甚寒,问其深,则其好游者不能穷也,——谓之后洞。
余与四人拥火以入,入之愈深,其进愈难,而其见愈奇。有怠而欲出者,曰:“不出,火且尽。”遂与之俱出。盖余所至,比好游者尚不能十一,然视其左右,来而记之者已少。盖其又深,则其至又加少矣。方是时,余之力尚足以入,火尚足以明也。既其出,则或咎其欲出者,而余亦悔其随之而不得极夫游之乐也。
于是余有叹焉。古人之观于天地、山川、草木、虫鱼、鸟兽,往往有得,以其求思之深而无不在也。夫夷以近,则游者众;险以远,则至者少。而世之奇伟、瑰怪、非常之观,常在于险远,而人之所罕至焉,故非有志者不能至也。有志矣,不随以止也,然力不足者,亦不能至也。有志与力,而又不随以怠,至于幽暗昏惑而无物以相之,亦不能至也。然力足以至焉,于人为可讥,而在已为有悔;尽吾志也而不能至者,可以无悔矣,其孰能讥之乎?此余之所得也。
前赤壁赋 苏轼
壬戌之秋,七月既望,苏子与客泛舟游于赤壁之下。清风徐来,水波不兴。举酒属客,诵明月之诗,歌窈窕之章。少焉,月出于东山之上,徘徊于斗牛之间。白露横江,水光接天。纵一苇之所如,凌万顷之茫然。浩浩乎如冯虚御风,而不知其所止;飘飘乎如遗世独立,羽化而登仙。
于是饮酒乐甚,扣舷而歌之。歌曰:“桂棹兮兰桨,击空明兮溯流光。渺渺兮予怀,望美人兮天一方。”客有吹洞箫者,倚歌而和之。其声呜呜然,如怨如慕,如泣如诉,余音袅袅,不绝如缕。舞幽壑之潜蛟,泣孤舟之嫠妇。
苏子愀然,正襟危坐而问客曰:“何为其然也?”客曰:“‘月明星稀,乌鹊南飞’,此非曹孟德之诗乎?西望夏口,东望武昌,山川相缪,郁乎苍苍,此非孟德之困于周郎者乎?方其破荆州,下江陵,顺流而东也,舳舻千里,旌旗蔽空,酾酒临江,横槊赋诗;固一世之雄也,而今安在哉?况吾与子渔樵于江渚之上,侣鱼虾而友糜鹿,驾一叶之扁舟,举匏樽以相属。寄蜉蝣于天地,渺沧海之一粟。哀吾生之须臾,羡长江之无穷。挟飞仙以遨游,抱明月而长终。知不可乎骤得,托遗响于悲风。”
苏子曰:“客亦知夫水与月乎?逝者如斯,而未尝往也;盈虚者如彼,而卒莫消长也。盖将自其变者而观之,而天地曾不能以一瞬;自其不变者而观之,则物与我皆无尽也,而又何羡乎!且夫天地之间,物各有主,苟非吾之所有,虽一毫而莫取。惟江上之清风,与山间之明月,耳得之而为声,目遇之而成色,取之无禁,用之不竭,是造物者之无尽藏也,而吾与子之所共适。”
客喜而笑,洗盏更酌,肴核既尽,杯盘狼籍。相与枕藉乎舟中,不知东方之既白。
陈情表 李密
臣密言:臣以险衅,夙遭闵凶。生孩六月,慈父见背;行年四岁,舅夺母志。祖母刘悯臣孤弱,躬亲抚养。臣少多疾病,九岁不行,零丁孤苦,至于成立。既无叔伯,终鲜兄弟。门衰祚薄,晚有儿息。外无期功强近之亲,内无应门五尺之童,茕茕孑立,形影相吊。而刘夙婴疾病,常在床蓐;臣侍汤药,未曾废离。
逮奉圣朝,沐浴清化。前太守臣逵察臣孝廉,后刺史臣荣举臣秀才。臣以供养无主,辞不赴命。诏书特下,拜臣郎中。寻蒙国恩,除臣洗马。猥以微贱,当侍东宫,非臣陨首所能上报。臣具以表闻,辞不就职。诏书切峻,责臣逋慢。郡县逼迫,催臣上道;州司临门,急于星火。臣欲奉诏奔驰,则刘病日笃;欲苟顺私情,则告诉不许:臣之进退,实为狼狈。
伏惟圣朝以孝治天下。凡在故老,犹蒙矜育;况臣孤苦,特为尤甚。且臣少仕伪朝,历职郎署,本图宦达,不矜名节。今臣亡国贱俘,至微至陋。过蒙拔擢,宠命优渥,岂敢盘桓,有所希冀。但以刘日薄西山,气息奄奄,人命危浅,朝不虑夕。臣无祖母,无以至今日,祖母无臣,无以终余年。母孙二人,更相为命,是以区区不能废远。
臣密今年四十有四,祖母刘今年九十有六,是以臣尽节于陛下之日长,报养刘之日短也。乌鸟私情,愿乞终养。臣之辛苦,非独蜀之人士及二州牧伯所见明知;皇天后土实所共鉴。愿陛下矜悯愚诚,听臣微志。庶刘侥幸,保卒余年。臣生当陨首,死当结草。臣不胜犬马怖惧之情,谨拜表以闻。
屈原列传司马迁
屈平疾王听之不聪也,谗谄之蔽明也,邪曲之害公也,方正之不容也,故忧愁幽思而作《离骚》。“离骚”者,犹离忧也。夫天者,人之始也;父母者,人之本也。人穷则反本。故劳苦倦极,未尝不呼天也;疾痛惨怛,未尝不呼父母也。屈平正道直行,竭忠尽智,以事其君,谗人间之,可谓穷矣。信而见疑,忠而被谤,能无怨乎?屈平之作《离骚》,盖自怨生也。上称帝喾,下道齐桓,中述汤武,以刺世事。明道德之广崇,治乱之条贯,靡不毕见。其文约,其辞微,其志洁,其行廉,其称文小而其指极大,举类迩而见义远。其志洁,故其称物芳;其行廉,故死而不容。自疏濯淖污泥之中,蝉蜕于浊秽,以浮游尘埃之外,不获世之滋垢,皭然泥而不滓者也。推此志也,虽与日月争光可也。
琵琶行(节选)白居易
寻声暗问弹者谁?琵琶声停欲语迟。移船相近邀相见,添酒回灯重开宴。
千呼万唤始出来,犹抱琵琶半遮面。转轴拨弦三两声,未成曲调先有情。
弦弦掩抑声声思,似诉平生不得志。低眉信手续续弹,说尽心中无限事。
轻拢慢捻抹复挑,初为霓裳后六么。大弦嘈嘈如急雨,小弦切切如私语。
嘈嘈切切错杂弹,大珠小珠落玉盘。间关莺语花底滑,幽咽泉流冰下难。
冰泉冷涩弦凝绝,凝绝不通声暂歇。别有幽愁暗恨生,此时无声胜有声。
银瓶乍破水浆迸,铁骑突出刀枪鸣。曲终收拨当心画,四弦一声如裂帛。
东船西舫悄无言,唯见江心秋月白。
我闻琵琶已叹息,又闻此语重唧唧。同是天涯沦落人,相逢何必曾相识!
感我此言良久立,却坐促弦弦转急。凄凄不似向前声,满座重闻皆掩泣。
座中泣下谁最多?江州司马青衫湿。
高考语文应该怎样复习
1.语文字词的积累。
这包含字音,字形,同义词的辨析,成语的使用等方面,平常注意分门别类的整理好,过段时间加以巩固。
2.语文古诗文的理解。
好多同学觉得古诗只要背过会默写就行了,其实这还不够的。课改后的语文教学对经典古诗文的学习有更高的要求,要学生在熟记的基础上理解内容,同时还要有自己独到的理解,能够用自己的语言表达出来。所以,不仅要背过,还要求理解。
3.语文阅读的技巧。
三类文体都有他们固定的答题模式,要善于做好笔记,在答题时把笔记上的内容信手拿来,保证语文阅读的高分。
4.文言文重点实词虚词的积累。
语文文言文一直是很多学生的弱点,课文学的挺好,可是一做课外文言文,都不会。原因古文离我们较远,很多字词的解释我们现在很少用。所以平常做题时多积累,多背诵,这样在语文文言文题目当中不至于失分太多。
四、多朗读,有感情的朗诵能够促进对文章的理解。
现在的学生不喜欢语文阅读,自然也感受不到朗读的妙处。建议拿到自己喜欢的文字,有感情的朗读出来。读书百遍,其义自见。在朗读的过程中,加深对内容的理解,同时,提升自己的情感。
综上,语文的学习是个不断积累的过程,发现自己的弱点,并在此基础上改变方法,不断提高自己的语文素养。
2024高三九省联考语文试卷及答案解析一览相关文章:






