新高考九省联考主科(语文、数学、外语)考试由教育部提供,体现了统一标准,促进了各省之间的比较和竞争。下面是小编为大家带来的安徽省2024新高考九省联考政治试题(完整版),希望大家能够喜欢!
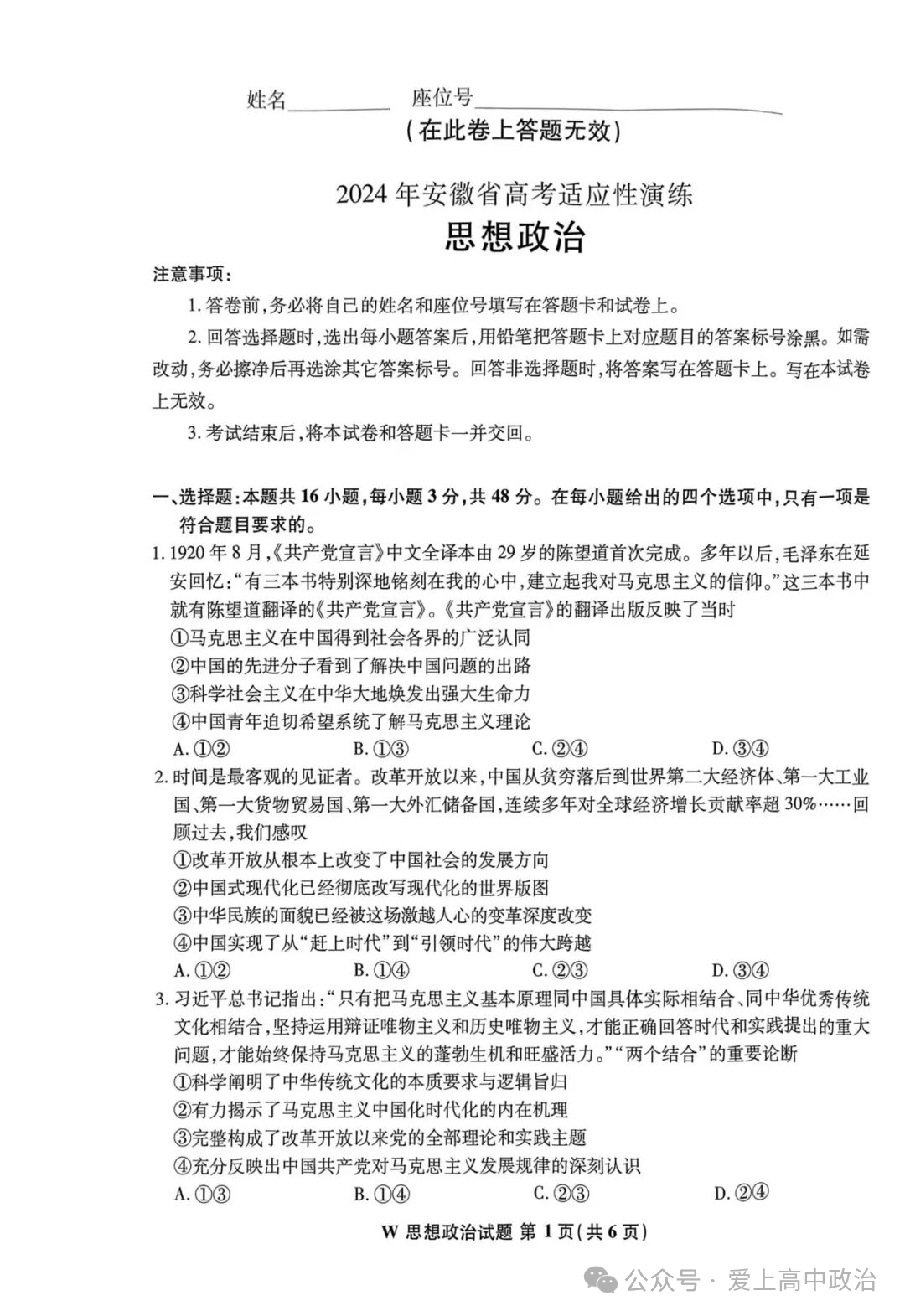
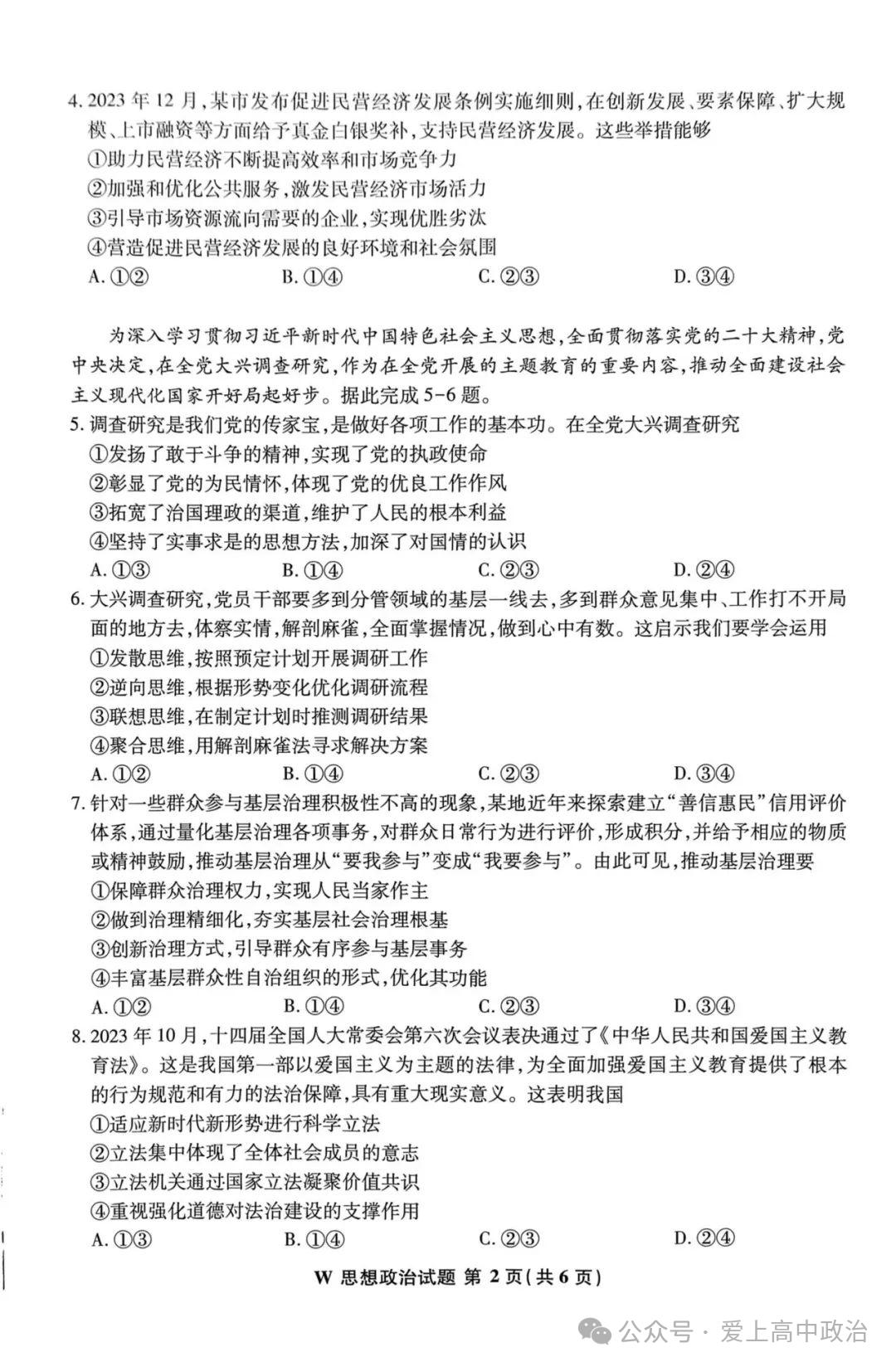
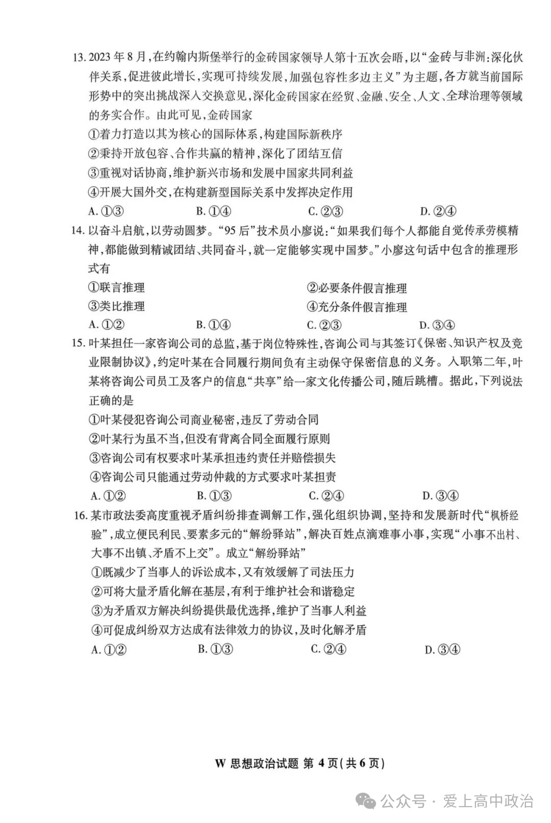
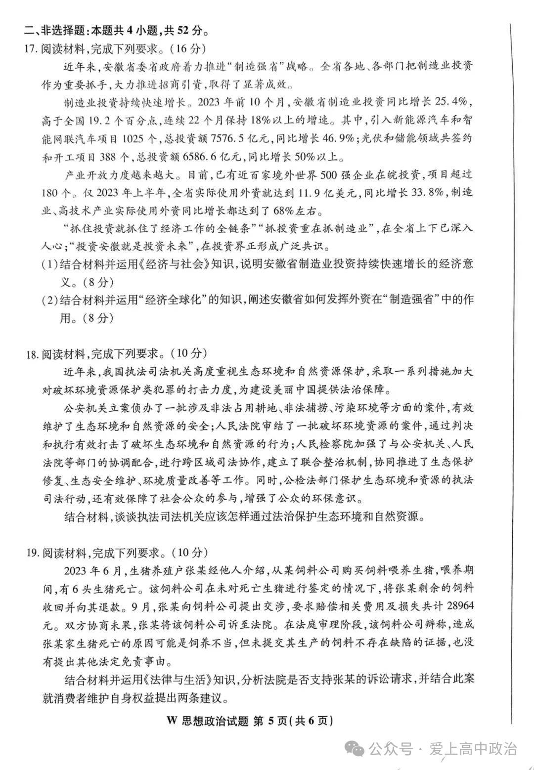
安徽省2024新高考九省联考政治试题






九省联考是如何命题的
语文、数学、英语由教育部统一命题,其他六个学科的新高考学业水平选择性考试试卷均由相关省份自主命制。需要注意的是,河南、新疆2025年才开始新高考。
2024九省联考备考计划有哪些
1、深入了解考试大纲和题型:
考生首先要对九省联考考试大纲和题型有深入的了解。通过分析历年真题和模拟题,熟悉考试的命题规律和考点分布,从而制定有针对性的备考计划。
2、制定科学合理的备考计划:
九省联考备考计划是考生备考过程中的重要指导。考生应根据自己的实际情况和时间安排,制定一份科学合理的备考计划。九省联考备考计划中应包括学习时间、学习内容、复习进度等方面的安排,以确保备考过程有条不紊地进行。
3、注重知识点的掌握与运用:
九省联考涉及的知识点广泛且复杂,考生需要注重知识点的掌握与运用。在备考过程中,可以通过阅读教材、参加培训班、做题练习等方式加深对知识点的理解。同时,要注重知识点的实际运用,通过模拟考试等形式检验自己的学习效果。
安徽省2024新高考九省联考政治试题(完整版)相关文章:
《安徽省2024新高考九省联考政治试题(完整版)》
新高考九省联考主科(语文、数学、外语)考试由教育部提供,体现了统一标准,促进了各省之间的比较和竞争。下面是小编为大家带来的安徽省2024新高考九省联考政治试题(完整版),希望大
推荐度:
点击下载文档文档为doc格式






