对于考生来说,九省联考不仅是一次展现才华的机会,更是一次自我挑战和自我突破的历练。下面是小编为大家带来的最新河南省2024新高考适应性测试(九省联考)文综试题,希望大家能够喜欢!
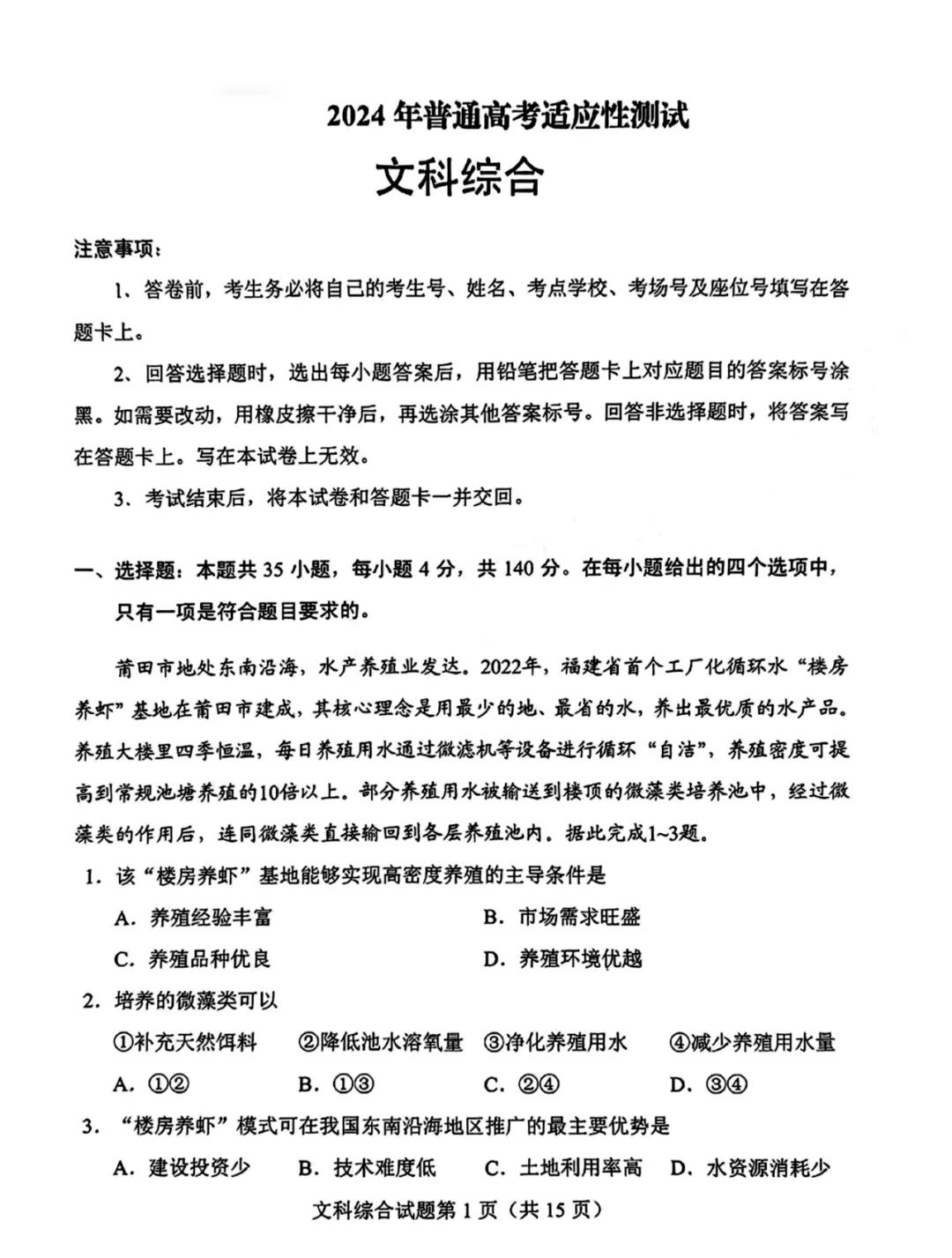
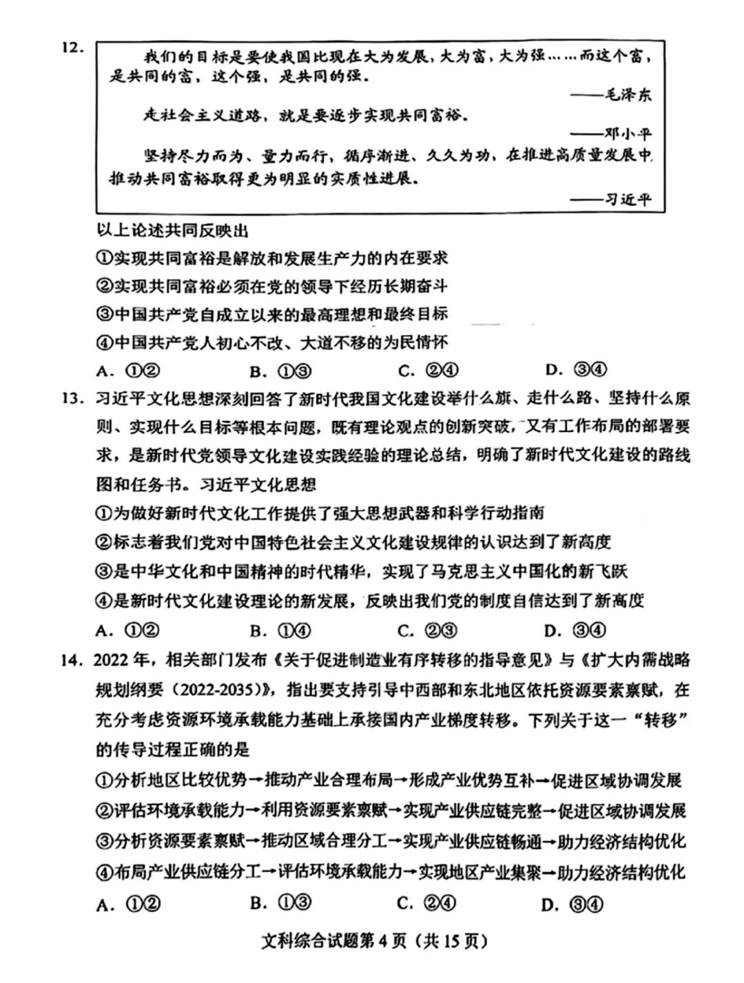
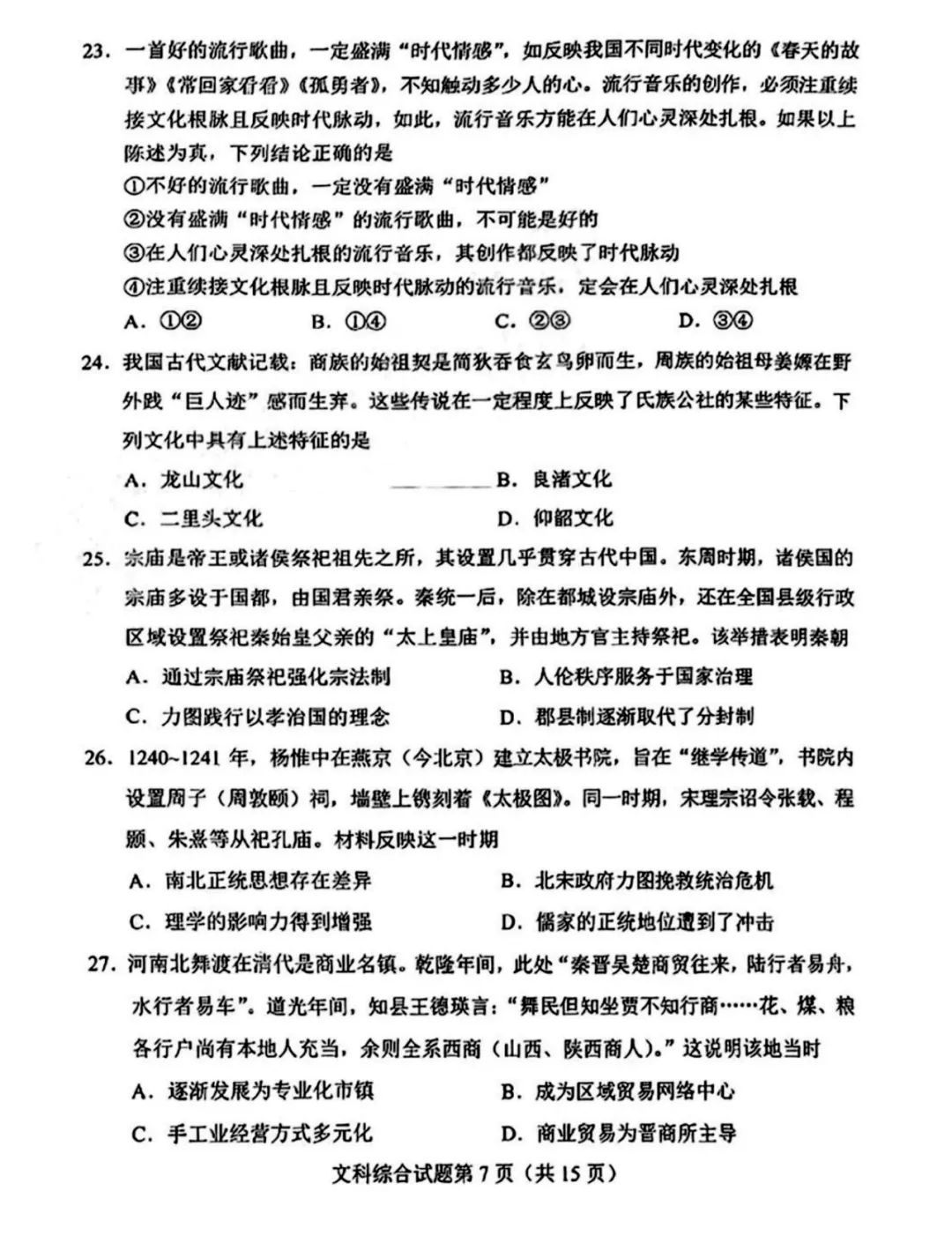
河南省2024新高考适应性测试(九省联考)文综试题















九省联考满分是多少
九省联考总成绩由统考科目成绩和选考科目成绩组成,满分750分。其中,3门统考科目每科满分 150 分,直接以卷面原始分数计入适应性测试总成绩;考生选择的3门选考科目每科满分100分。
九省联考对高考有影响吗
新高考九省联考对高考没有影响。
新高考九省联考是一轮复习的一个总结,一轮复习是高三用时最长的一个阶段的复习,追求的是“面面俱到”,对于基础不是很好的同学而言,这是一个很好的弥补机会,通过2024新高考九省联考,检验一轮复习的效果,并且发现问题,为后面的二轮复习提供参考依据,利用后面的时间进行有针对性的弥补,所以这次考试的地位是非常重要的。
九省联考语数外将是教育部统一命题,因此此次考试对各位高三学生来说非常重要,不仅可以查缺补漏,还可以帮助各位考生了解自己的真实水平,以及在全省的排名情况。因此,学生们需要做好充分的准备,以应对可能出现的各种题型和难点。当然不管此次考试成绩高还是低,各位同学都需放宽心,保持最良好的心态去迎接高考。
最新河南省2024新高考适应性测试(九省联考)文综试题相关文章:
《最新河南省2024新高考适应性测试(九省联考)文综试题》
对于考生来说,九省联考不仅是一次展现才华的机会,更是一次自我挑战和自我突破的历练。下面是小编为大家带来的最新河南省2024新高考适应性测试(九省联考)文综试题,希望大家能够
推荐度:
点击下载文档文档为doc格式






