2024年新高考七省联考地区:黑龙江、吉林、安徽、江西、甘肃、广西、贵州,新高考适应性测试地区河南、新疆也加入联考,也可称为九省联考。下面小编为大家带来河南省2024年(九省联考)理综试卷及答案解析,希望对您有所帮助!
河南省2024年(九省联考)理综试卷及答案解析




































2024九省联考的什么时候考
九省联考新高考省份黑龙江、吉林、安徽、江西、甘肃、广西和贵州考试时间:
1月19日
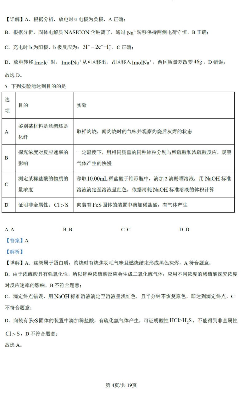
上午语文考试时间:9:00-11:30
下午数学考试时间:15:00-17:00
1月20日
上午物理/历史考试时间:9:00-10:15
下午外语考试时间:15:00-17:00
1月21日
上午化学考试时间:8:30-9:45。地理考试时间:11:00-12:15
下午思想政治考试时间:14:30-15:45。生物学考试时间:17:00-18:15
九省联考河南考试时间:
1月19日
上午语文考试时间:9:00-11:30
下午数学考试时间:15:00-17:00
1月20日
上午文综/理综考试时间:9:00-11:30
下午外语考试时间:15:00-17:00
九省联考新疆考试时间:
1月19日
上午语文考试时间:9:00-11:30
下午数学考试时间:15:00-17:00
1月20日
下午外语考试时间:15:00-17:00
高考理综考多长时间
高考理综考150分钟,满分300分。理科综合试题,简称“理综”,指的是在高考中,物理、化学、生物三科的合卷。(总分300分,其中各单科所占分数各省标准不一,理综中物理占的分数比较大110分,生物占分数比重比较小,是90分,而化学是100分。)
在答理科综合题的时候,一定要合理分配这三个科目的答题时间,把自己最擅长的科目放到第一个答,自己的弱项放到最后,这样能够确保我们的把自己的会的题答对。
理综的答题战略有哪些
第一、高考理综试卷到手后,用5~10分钟时间(一般从发卷到正式答题铃响之前的时间)“通览”一遍所有试题,找出你比较“熟悉”的或“有印象”的试题,进而确定各科试题中,哪些题先答,哪些题后答的答题顺序。
第二、确定学科的答题顺序。虽然理综试卷中,按选择题“生、化、物”、非选择题“物、化、生”的顺序排定,但答题时,未必按此顺序进行。你可以根据你平时哪个学科学的更扎实一些、实力更强一些或试题中哪个学科的题目更容易一些,本着“先易后难”的原则,来确定学科的答题顺序。但尽量减少答题中间的学科转换次数。
第三、先答选择题,后答非选择题。这是因为选择题的难度一般比非选择题小。
第四、理综试题的时间分配非常重要。许多同学由于答题战略上的错误,最后题没答完,难题没答上,容易得分的题目没时间答。
河南省2024年(九省联考)理综试卷及答案解析汇总相关文章:






