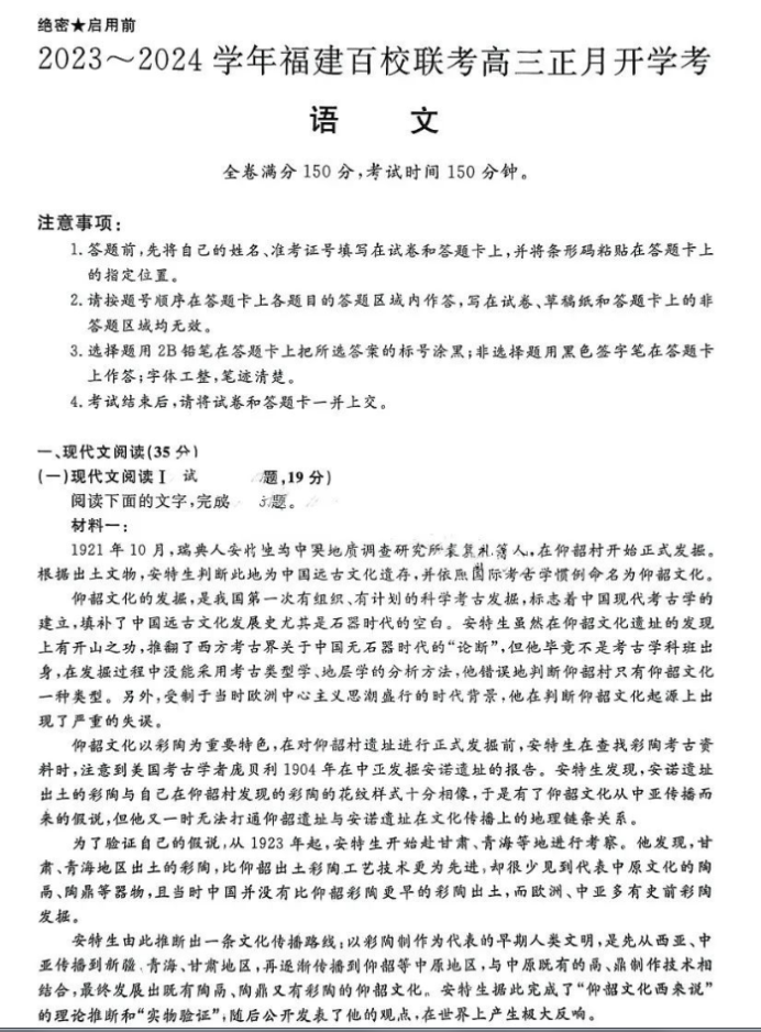
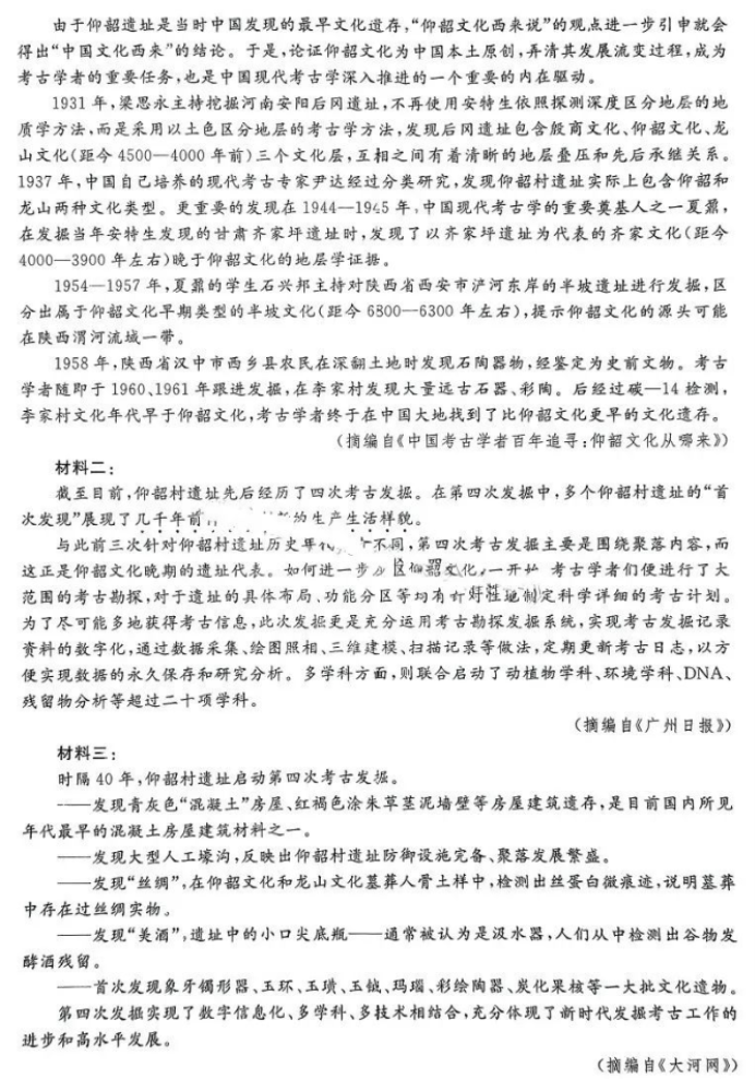
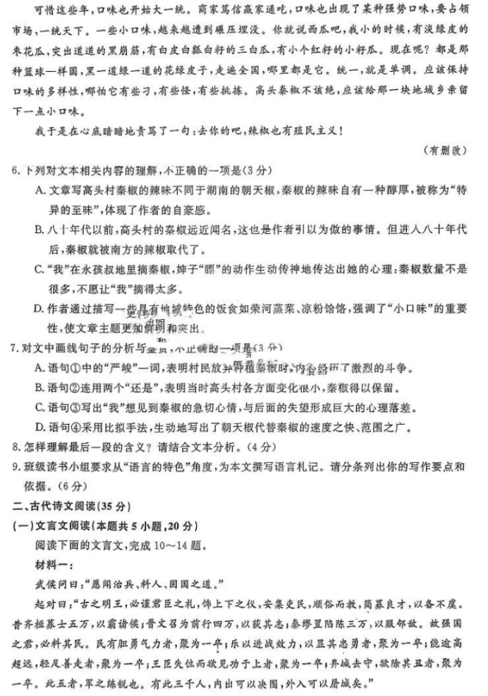
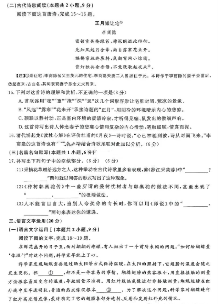
福建百校联考2024高三考语文考试已于近日开考,为方便考生考后及时查看考试情况,查漏补缺、弥补不足,下面小编为大家带来福建百校联考2024届高三开学语文试题及参考答案,希望对您有所帮助!
福建百校联考2024届高三开学语文试题及参考答案











高三语文高分学习方法
好记性不如烂笔头
刚进高三时,王伟被分到了学校的实验班,班上高手如云。那时他的语文每次考试成绩总是在100~110分之间浮动,他意识到这样的成绩在高考中对他不利。因此,在平时他就有意识地把语文放在优先地位,也为此制定了学习计划。
在实施计划过程中,王伟主要还是跟着老师的节奏走。第一轮复习主要是回顾课本,掌握基础知识。“这一阶段一定要做到扎实,老师布置的任务一定要不折不扣地完成,如果将任务拖到第二轮复习,那就麻烦了。”除了跟上老师复习的进度,王伟自己还另有“独门诀窍”。他平时随身带有几个小笔记本,其中两个就用在语文方面。一个是专门的字、词集锦,将平时所见的容易误读的字和容易望文生义的词语(主要是成语)全部收录,然后利用晨读大声朗读以加强记忆;一个是文摘集锦,专门收集一些俗语或从报刊中摘录一些他认为比较好的文章、段落、句子等,如果摘录的东西太长,就把它裁剪下来粘贴到本子上,晚上睡觉时躺在床上拿出来翻翻,这样既可以记忆也可以催眠。
另外,王伟躺在床上还要做一件事,在他的枕头边长期放了一本成语词典,每晚睡觉前他都要看3~5条成语。他说,不要认为每次看得少,一旦长期坚持下来,一年就会记住1000多条成语。
“直到后来我才发现这些积累对我有多重要。因为我在今年高考中,前三道考查语音、字、词、句的大题中,自己一分未失。”
文言文:硬骨头天天啃
说到文言文,它在语文试卷中虽然只占20分左右,却是一块难啃的硬骨头。很多考生一提到文言文就害怕三分,因为古代社会的语言习惯与现在有很大区别。而王伟对付文言文也有自己的方式。他讲究的也是积累,按他的话说就是平时要多翻翻文言文字典。他认为,很多学生觉得文言文难,就是难在一些实词和虚词上。其实,对于文言实词和虚词的用法,没必要求全,只要能掌握考试大纲规定的文言实词和虚词的用法以及一些特殊的例句即可。
王伟说,其实考试大纲中要求掌握的文言实词和虚词也不多,20__年要求掌握的文言实词有100个左右,而文言虚词只有18个,如果再把这些分摊到每天去学习的话,量就很小了。并且王伟这样做了。
这样的坚持让王伟在平时考试中的出错率大大降低,在进入第三轮复习之后,文言文选择题部分他每次保持全对,就是在高考中文言文阅读的选择题部分也是一分都没溜走,并且整个文言文部分只丢掉了一分。
大语文:活应用广摄取
语文无处不在,生活的各个领域都离不开,所以王伟在语文的学习中很强调大语文观,他很注重广泛摄取,形成一定的积累,然后试着灵活应用。他说,大语文观要我们平时学会注意周围,其实周围有很多我们书本上学不到的东西,而这些往往就在于你经意与不经意之间。比如校园内张贴的一些名人名言、电视或广告牌上的广告词等,这些都可以去留意并形成积累,以备用时之需。
王伟平时的“留意”也没让他白费精力,就在高考前学校的一次模拟考试中,有一道题是要求考生给书店或商店或食堂拟一副对联。如果王伟要全靠自己去想去编的话,一是时间不允许他多想,二是自己想的未必就能得高分。当时王伟就想起了自己有一次在逛一家书店时看到过的一副对联,而题中不是就有书店吗?所以他就把那副“学富五车地,才高八斗院”的对联给搬了上去,最后还得了个满分。在今年的高考语文试题中,有道考题的上联是“祖国江山好”,要求考生写出下联,王伟当时很快就对出了“人民生活甜”的下联,此题12分,他拿下了11分。
重视语文作文
从人生的体会方面去思考,写人,一定要写出人生体验,人在这个社会上,满分作文最重要的就是要有一种责任感,除却大的不说,自己对自己也是有责任的,其次是家庭责任感,再次是社会责任感,并且每个人在每个阶段的责任感是不一样的,并且对于写人文主义这一方面的作文,更多人会更加关注,也会更加容易得到阅卷老师的喜爱。
从哲理思辨性去思考,作文能够写出深度那就是要从感悟和哲理方面去思考,去挖掘,任何事物之间都是有一定的联系的,比如,成功和失败,这在表面上看起来,明显是对立的,大家都偏爱成功而讨厌失败,那么从哲理方面去思考的话,失败也未必就是那么痛苦,失败可以给人经验,让人从经验中再次找到成功的动力,并且失败了还能够时刻提醒自己。一定不能再大意。如果作文内容能够反弹琵琶,那说不定能够收到更好的效果,这才是满分作文炼成法。
结合时代特点,任何一个时代都有任何一个时代的特点,所以,同学们在作文文时需要在平时的时候多关注一些时事,看一些报刊评论等等,这样有利于同学们站在时代角度去思考问题。
同学们一定要注重作文素材的累积,不同的作文题材需要不同的作文素材,所以,对于情感,道德,科技,自然,还有文化问题等等,这些方面都需要积累一些。积累的多了,作文起来也就有题材了,这是满分作文形成的基础。
高三语文学习技巧
1、回归课本。全国卷高考语文试题与课本的联系非常紧密,很多考点的设置均来自于教材,考生备考时就注重课本的示范功能和迁移功能。
2、坚持积累。小到一个字,一个词,大到一篇文章,都是语文大厦的根基。语文是一门慢课程,快不得。只有不断增加语文积淀,才能提高能力。
3、倡导读书。语文是感性十足的科目,没有大量的阅读,视野和思维就变得狭窄,也难以有灵敏的语感。高三学子视读书为浪费时间,这是认知的误区。
4、重视训练。语文学科的实践性很强,离开了训练就会生疏。但这个训练是科学的训练,不是盲目的做题。应跳出题海,按基础、经典、创新三个层次精选试题,提高效率。
5.每天坚持写一段200字的豆腐块,没必要字字珠玑,通过这种方法,你可以知道你的脑子里缺哪些词汇,从而加以补充。
6.多看一些伟人传记。对丰富作文内容、给文章添彩能起到很好的作用。
7.即使暂时看不懂也要每天读几篇文言文。读文言文最需要的是语感,经常接触对培养语感大有好处。
8.读文言文的时候一定要用文言文去理解文言文,不要一上来就用汉语去理解文章,学着用古人的思想理解古人的文章。
9.没事的时候多参加一些类似于疯狂猜成语等文字游戏。
10.偶尔做首诗,不好不要紧,要紧的是你可以知道你的词汇到底够不够,哪方面的词汇量不够。
11.准备一个错题本,分类整理错题。
12.做阅读题,在读文章时不要一字一句死抠,也不能一目十行,找准属于自己的解题节奏。
13.针对作文进行专项训练:一周写一篇作文,每次构思时间不超过一小时,在尝试过各种文体的写作之后,选一种自己最能掌控的文体坚持练,时不时练习一下为某段话拟题。
14.早上用心读课文。
15.培养自己的想像能力。
16.多看新闻热点,多与同学讨论。
17.培养反向思路,在言之成理的范围内转换角度。
18.多看高考试卷的精析文章,而非一味地做试卷。吃透一篇好的试卷比闷着头做二十套卷子还管用。
福建百校联考2024届高三开学语文试题及参考答案(出炉)相关文章:






