2024湖南省邵阳武冈市高三11月期中历史试卷真题和答案











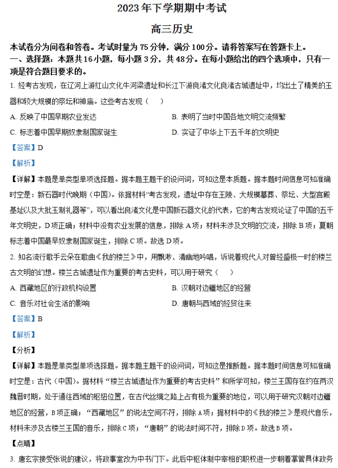
相关推荐:
2024新高三摸底联考化学试卷及答案(衡水金卷)
2024年衡水金卷新高三摸底联考化学试卷以及答案参考
衡水金卷新高三摸底联考化学真题试卷与答案2024
2024衡水金卷新高三摸底联考化学试题附答案
衡水金卷新高三摸底联考地理试题含答案2024
2024新高三摸底联考地理试题与答案(衡水金卷)
高三历史必背知识点梳理
1、隋大统一的历史原因。秦和隋的相似性。
2、隋承前启后的历史地位。
3、全面细致的识记大运河的分段、起止点、沟通河流。理解大运河开凿的原因,影响。正确看待历不同人物对大运河的评价。
4、多方面(从统治者作为,从制度,从科技,从水利,从民族交往,从中外交流等)分析唐朝前期盛世局面形成的原因和启示。
5、唐太宗、武则天、唐玄宗的活动和评价。
6、深入理解三省六部制,科举制,均田制,租庸调制的实施原因、目的,作用和其间的联系,后来的破坏。
7、全盛时期的表现(经济、政治、民族、对外、文化。)贞观之治和开元盛世。
8、长安和扬州。
9、唐中央政权和边疆民族关系的史实,共性。与汉民族关系的异同点。文成公主和金城公主入藏。
10、唐朝对外交往和汉的不同之处及其成因。对外交流的具体史实。
11、深刻理解两税法的实施和影响。
12、多方面分析唐朝由盛转衰的历史原因和启示。
13、唐文化:唐诗、韩愈和柳宗元。莫高窟,绘画,书法,封建教育,医学,孙思邈和《唐本草》。
说明:历来是高考之重点和热点区域,应注意。核心是盛与衰。
学好高三历史的方法
1、高中生对于历史的学习要有阶段性,高一、高二阶段,不必苛求知识的深度,但是要重视知识的广度。课外知识的丰富程度,对于历史的学习有很大的影响,多读一些历史相关的课外书籍,注重古文能力和语感的培养。
2、高中生大部分的知识来源都是来自课堂,高中生听课也有听课的方法。想要提高历史成绩,课前预习是很重要的,预习可以对历史知识有大致的了解,也可以在听课的时候对历史的学习更有针对性;上课的时候可以把重点、难点都记录在笔记上,课后在根据课本和笔记进行复习。
3、高中生在学习历史的过程中,难免会有很多不懂的问题。这个时候高中生可以多和老师沟通,每一个历史老师从事多年的历史教学,都有自己独到的经验。高中生可以多和自己的老师交流自己不懂的问题。
学好高中历史有哪些窍门
要有扎实的基础知识。这是前提条件。没有扎实的基础知识,空谈做题,那是无本之木,不可能真正有效。要打下扎实基础,需要认真去领悟教材,也要能熟记各个知识点,不能认为背记就是应试教育,素质教育也要背记。熟记了知识点,我们才能在做题和考试时做到有底气。
高三历史提分技巧有哪些
第一,兴趣第一-保持对历史研究的浓厚兴趣
“兴趣是最好的老师”,如果一个人发现历史难学,把学习历史看作是一项艰苦的劳动,他只会被动地完成老师分配给他的任务,而不是主动学习。事实上,历史本身就是一件很有趣的事情,想象历史悠久灿烂的文明,古今中外英雄传说,壮丽的历史事件本身就让人有无限的遐想。
第二,方法为主
1。阅读历史教科书。阅读历史教科书需要“阅读”目录、介绍、课文、插图、材料、地图、引文、注释、思考问题和年表。首先,在理解各章节和程序及其内部联系的基础上,明确本章要讨论的问题和要讨论的方面。其次,根据教材,从各个方面分析和总结了几点,包括每一点所包含的基本知识,并用简洁的语言来表达。第三,找出书中的核心词和关键词,明确哪些必须记住,并标出,以加强记忆。
2.上课时注意听,课后多记住,记住一些历史时期的背景。要了解一个历史事件,首先要对历史事件的背景有一个清晰的认识,然后才能了解其意义、作用、影响等,从而了解历史事件的记忆。阅读更多的历史书籍可以帮助你理解历史文本以及拓宽你的知识。
2024湖南省邵阳武冈市高三11月期中历史试卷真题和答案相关文章:





